HOME   LIST
‹–   –›

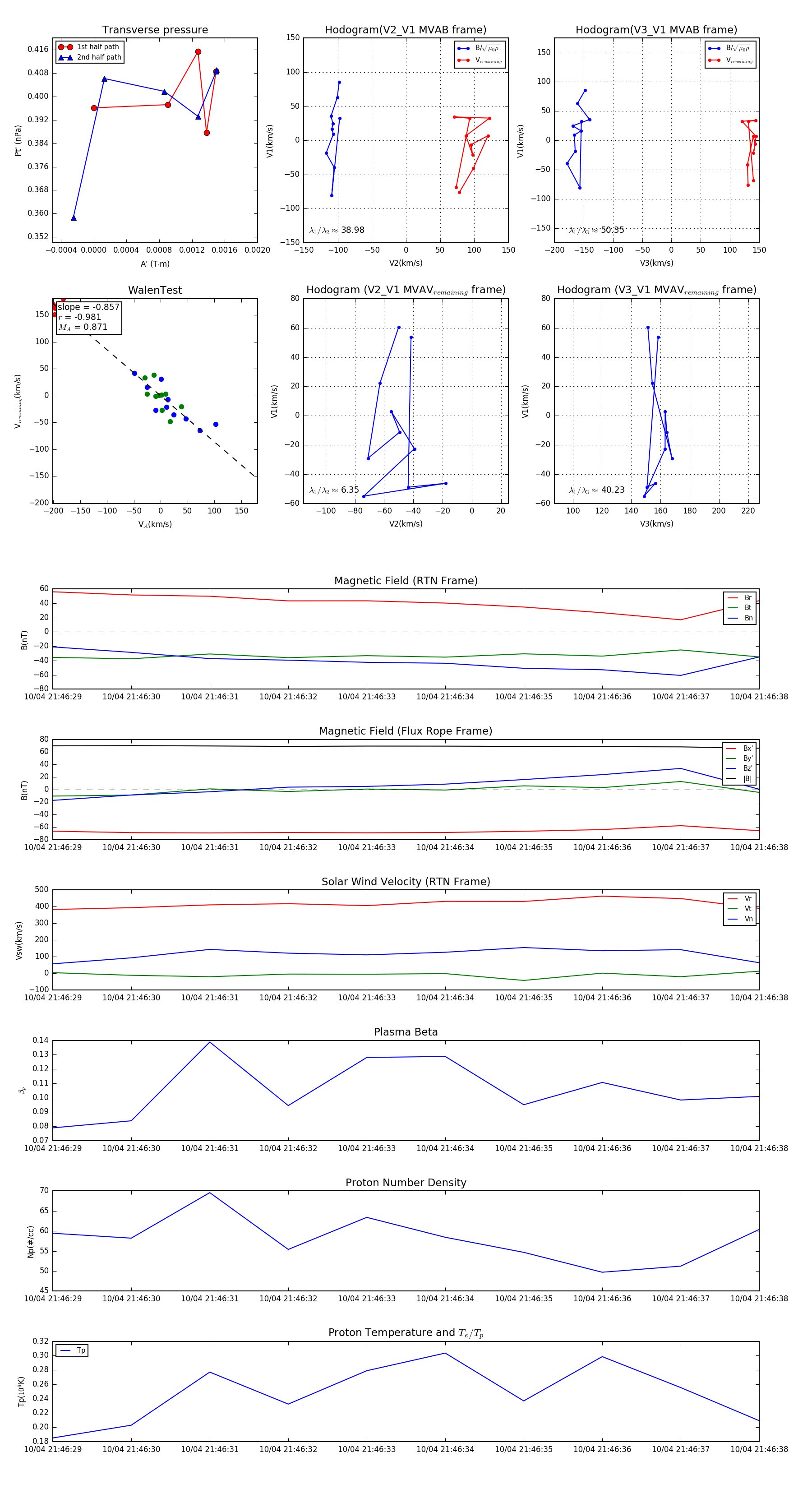
Flux Rope in 2024

Flux Rope Event 2024-10-04 21:46:29 ~ 2024-10-04 21:46:38 (10 seconds)


plot