HOME   LIST
‹–   –›

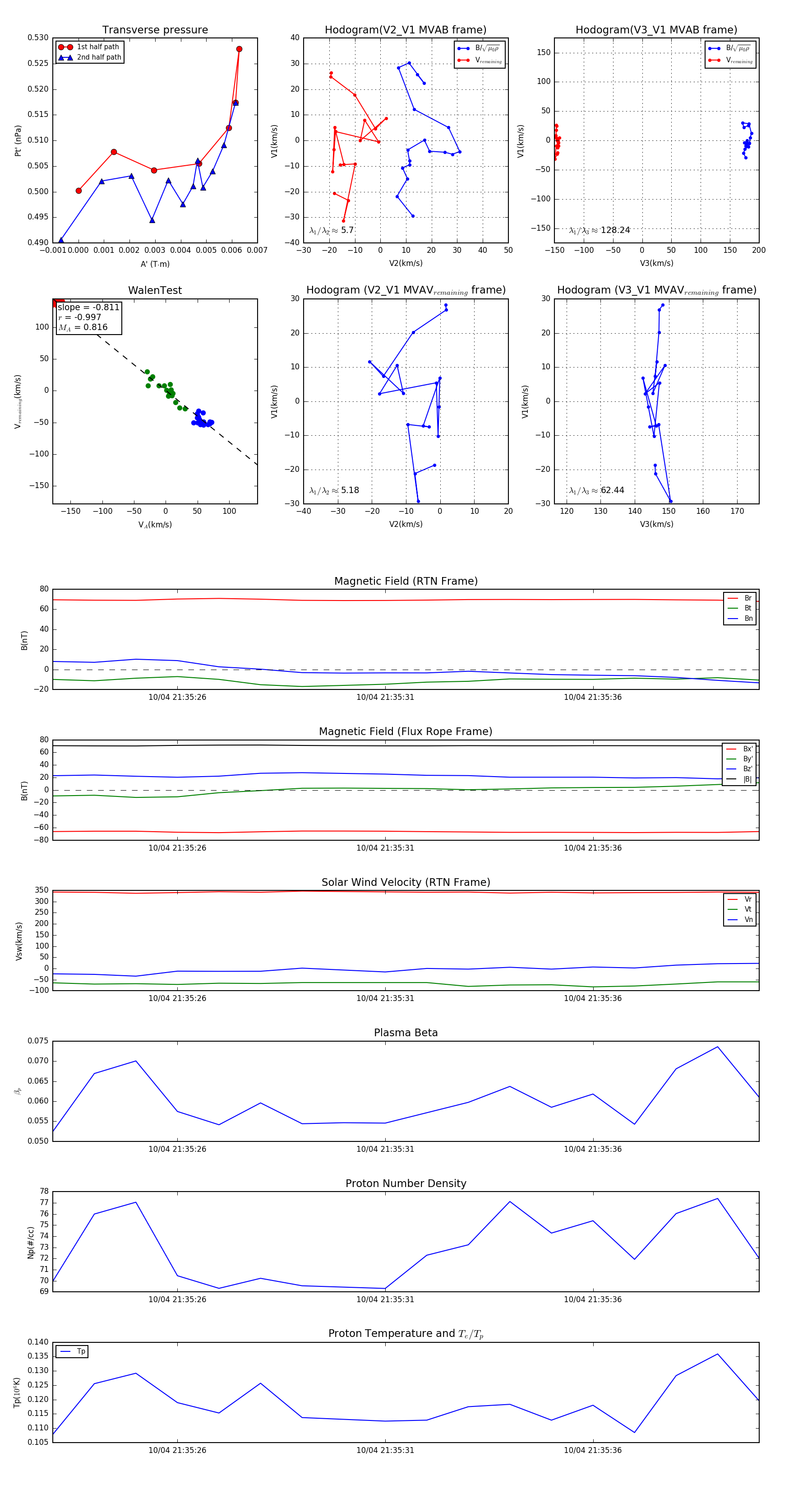
Flux Rope in 2024

Flux Rope Event 2024-10-04 21:35:23 ~ 2024-10-04 21:35:40 (18 seconds)


plot