HOME   LIST
‹–   –›

Flux Rope in 2024

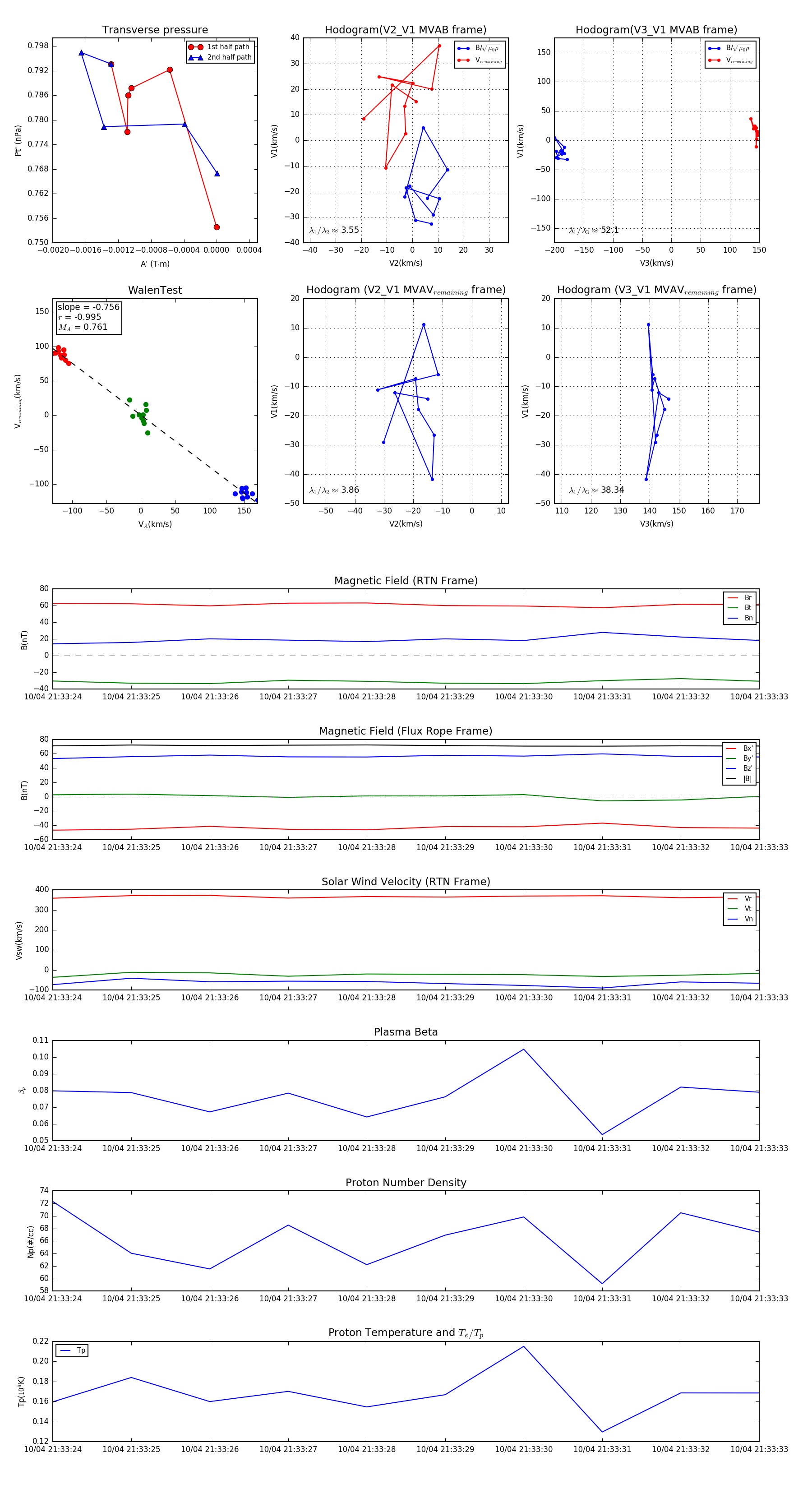
Flux Rope Event 2024-10-04 21:33:24 ~ 2024-10-04 21:33:33 (10 seconds)


plot