HOME   LIST
‹–   –›

Flux Rope in 2024

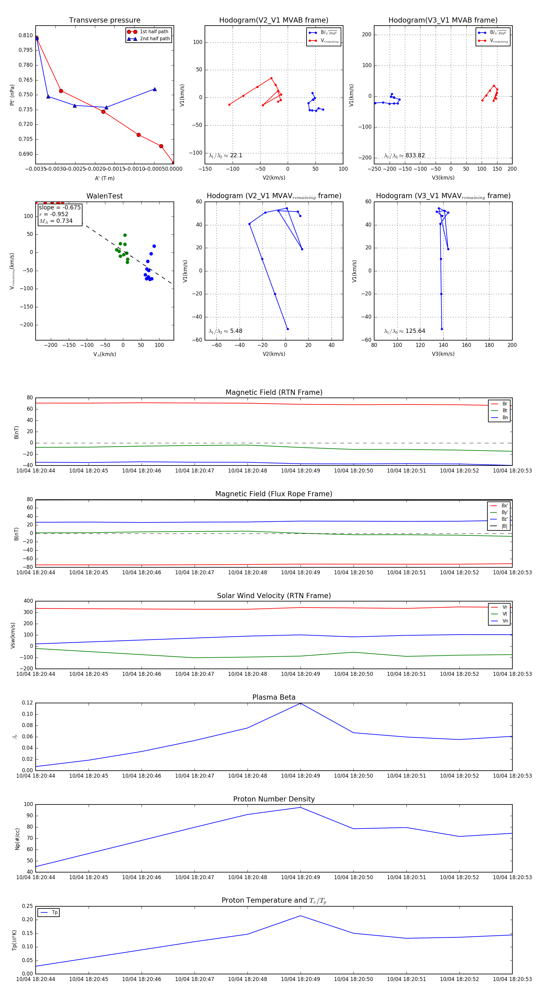
Flux Rope Event 2024-10-04 18:20:44 ~ 2024-10-04 18:20:53 (10 seconds)


plot