HOME   LIST
‹–   –›

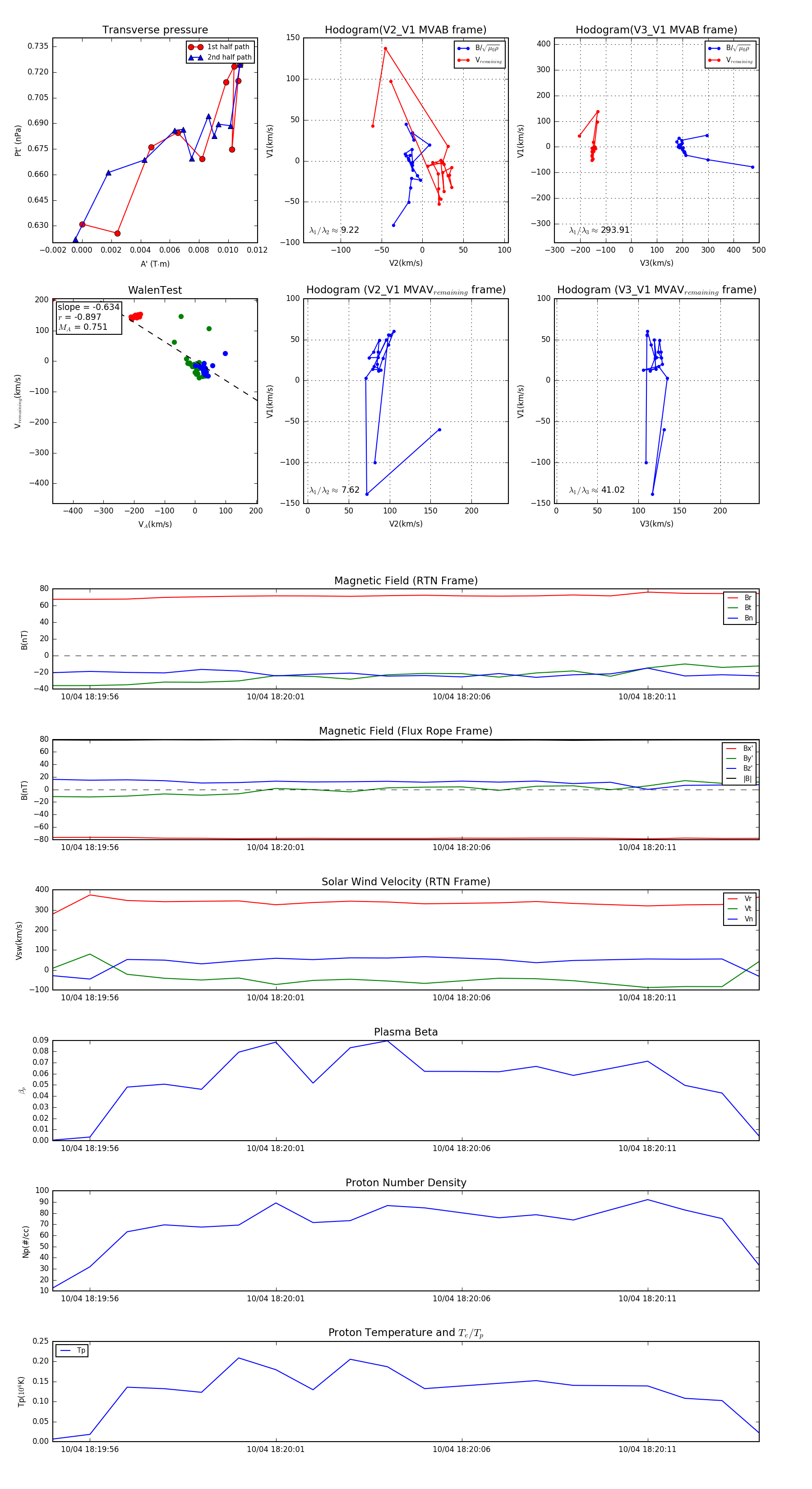
Flux Rope in 2024

Flux Rope Event 2024-10-04 18:19:55 ~ 2024-10-04 18:20:14 (20 seconds)


plot