HOME   LIST
‹–   –›

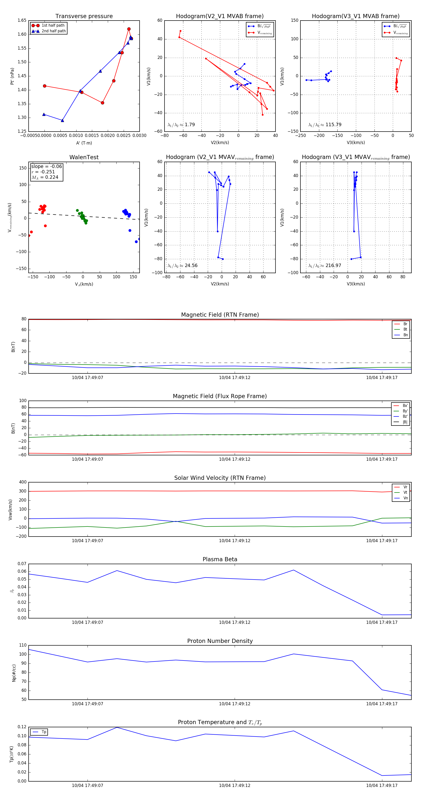
Flux Rope in 2024

Flux Rope Event 2024-10-04 17:49:05 ~ 2024-10-04 17:49:18 (14 seconds)


plot