HOME   LIST
‹–   –›

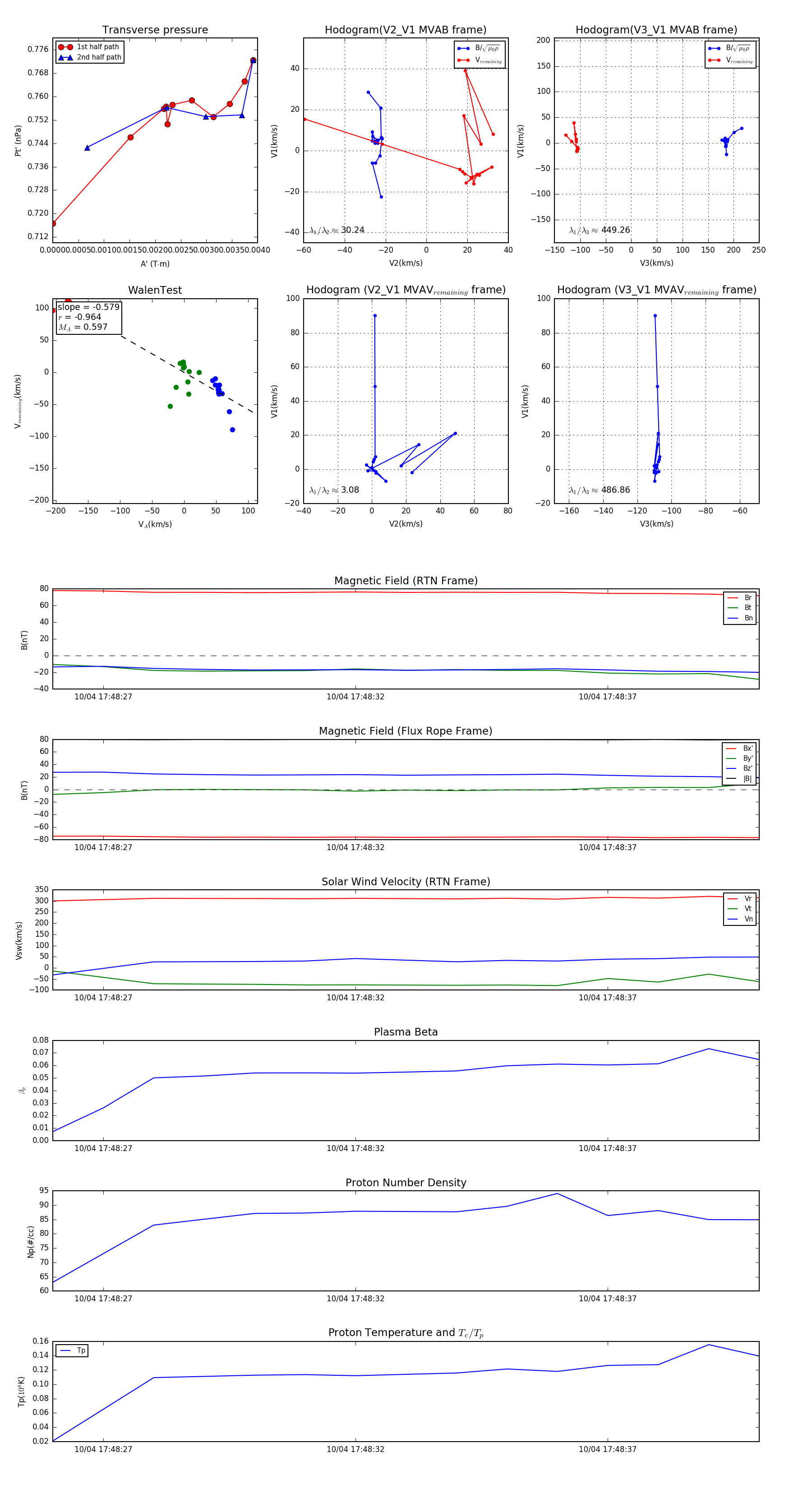
Flux Rope in 2024

Flux Rope Event 2024-10-04 17:48:26 ~ 2024-10-04 17:48:40 (15 seconds)


plot