HOME   LIST
‹–   –›

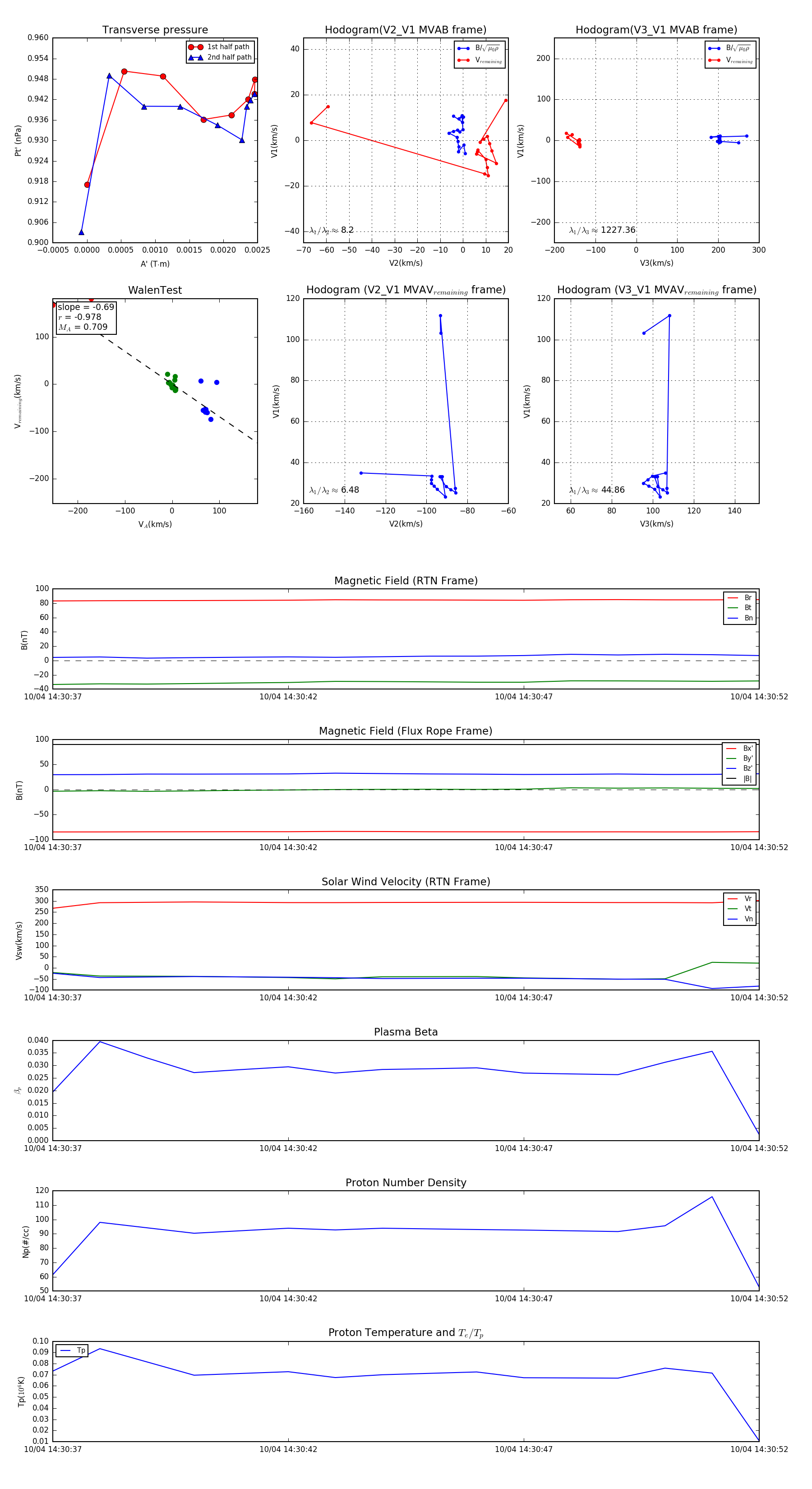
Flux Rope in 2024

Flux Rope Event 2024-10-04 14:30:37 ~ 2024-10-04 14:30:52 (16 seconds)


plot