HOME   LIST
‹–   –›

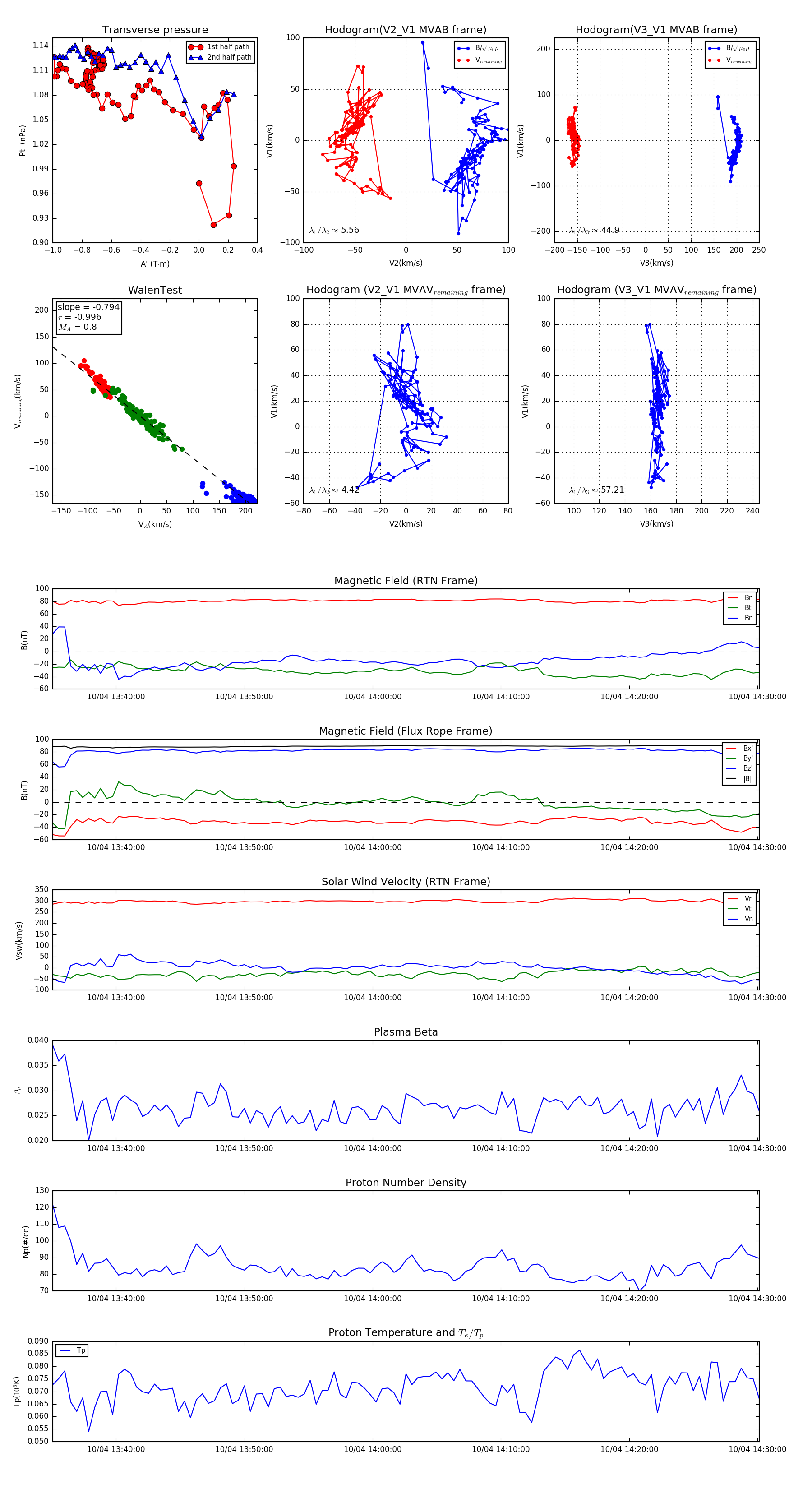
Flux Rope in 2024

Flux Rope Event 2024-10-04 13:35:04 ~ 2024-10-04 14:30:08 (3305 seconds)


plot