HOME   LIST
‹–   –›

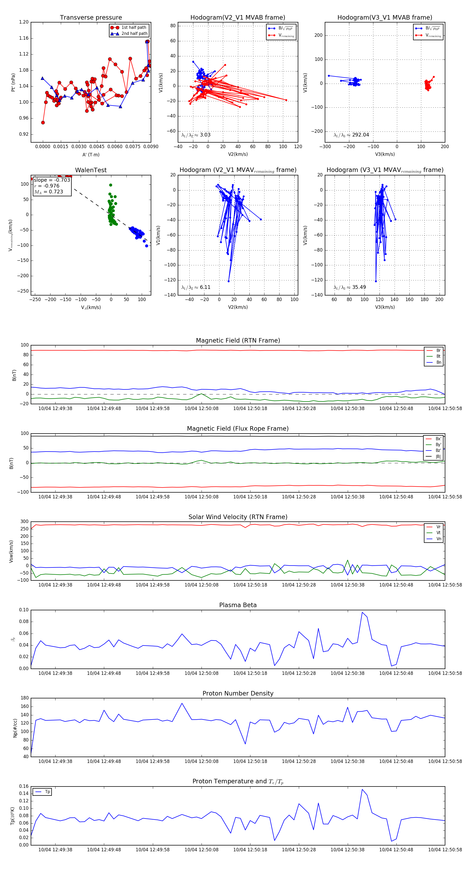
Flux Rope in 2024

Flux Rope Event 2024-10-04 12:49:33 ~ 2024-10-04 12:50:58 (86 seconds)


plot