HOME   LIST
‹–   –›

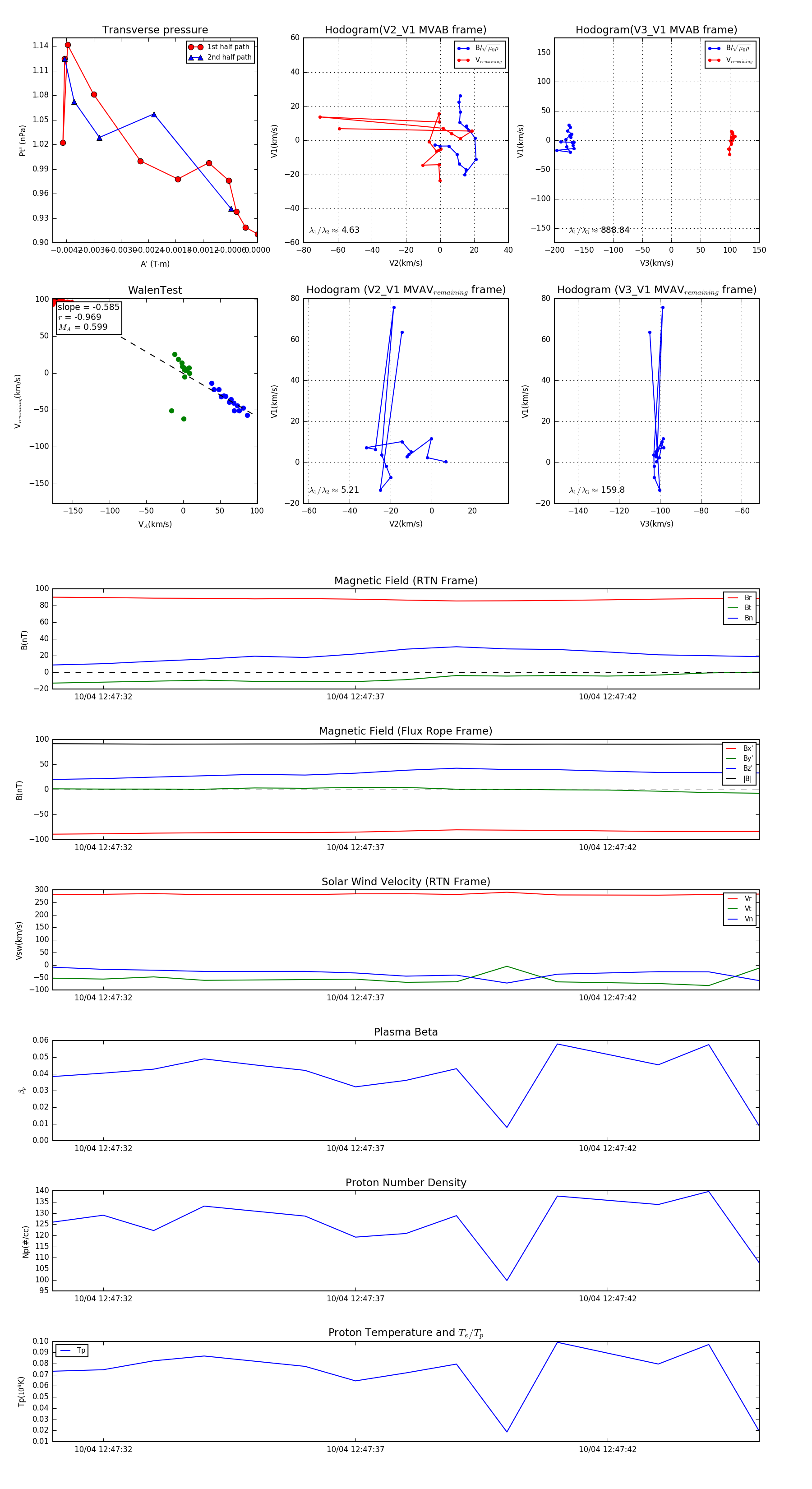
Flux Rope in 2024

Flux Rope Event 2024-10-04 12:47:31 ~ 2024-10-04 12:47:45 (15 seconds)


plot