HOME   LIST
‹–   –›

Flux Rope in 2024

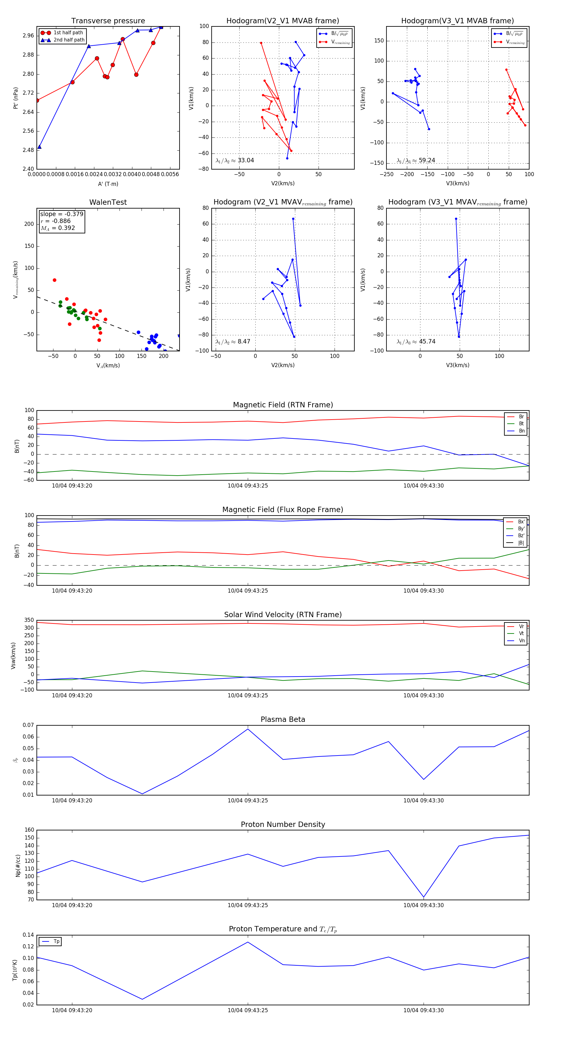
Flux Rope Event 2024-10-04 09:43:19 ~ 2024-10-04 09:43:33 (15 seconds)


plot