HOME   LIST
‹–   –›

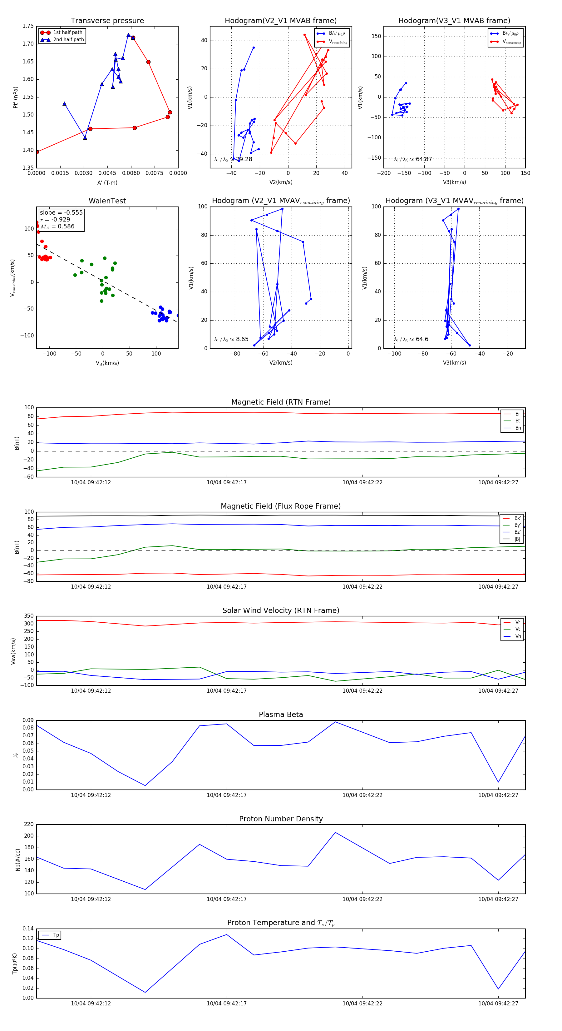
Flux Rope in 2024

Flux Rope Event 2024-10-04 09:42:10 ~ 2024-10-04 09:42:28 (19 seconds)


plot