HOME   LIST
‹–   –›

Flux Rope in 2024

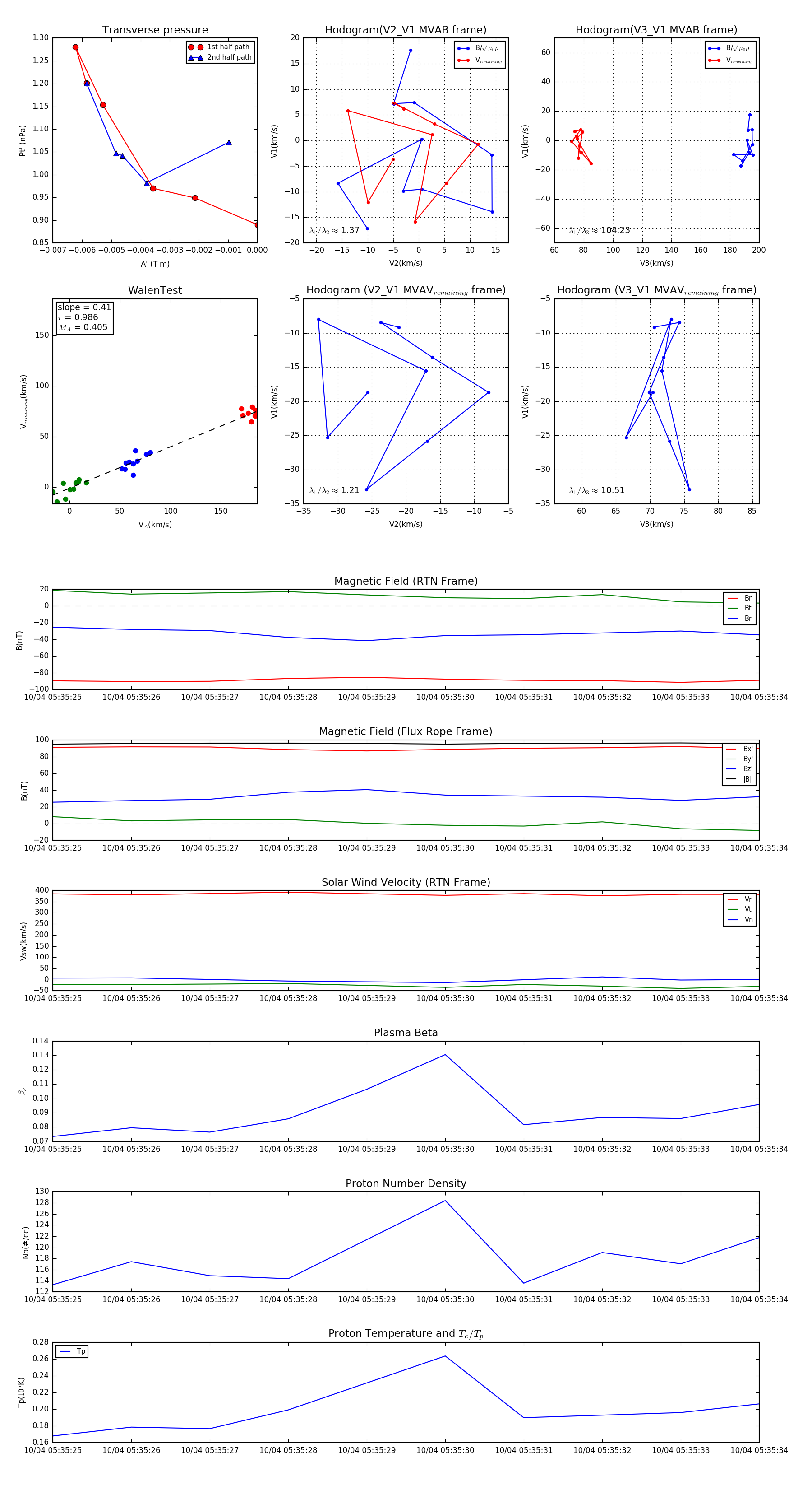
Flux Rope Event 2024-10-04 05:35:25 ~ 2024-10-04 05:35:34 (10 seconds)


plot