HOME   LIST
‹–   –›

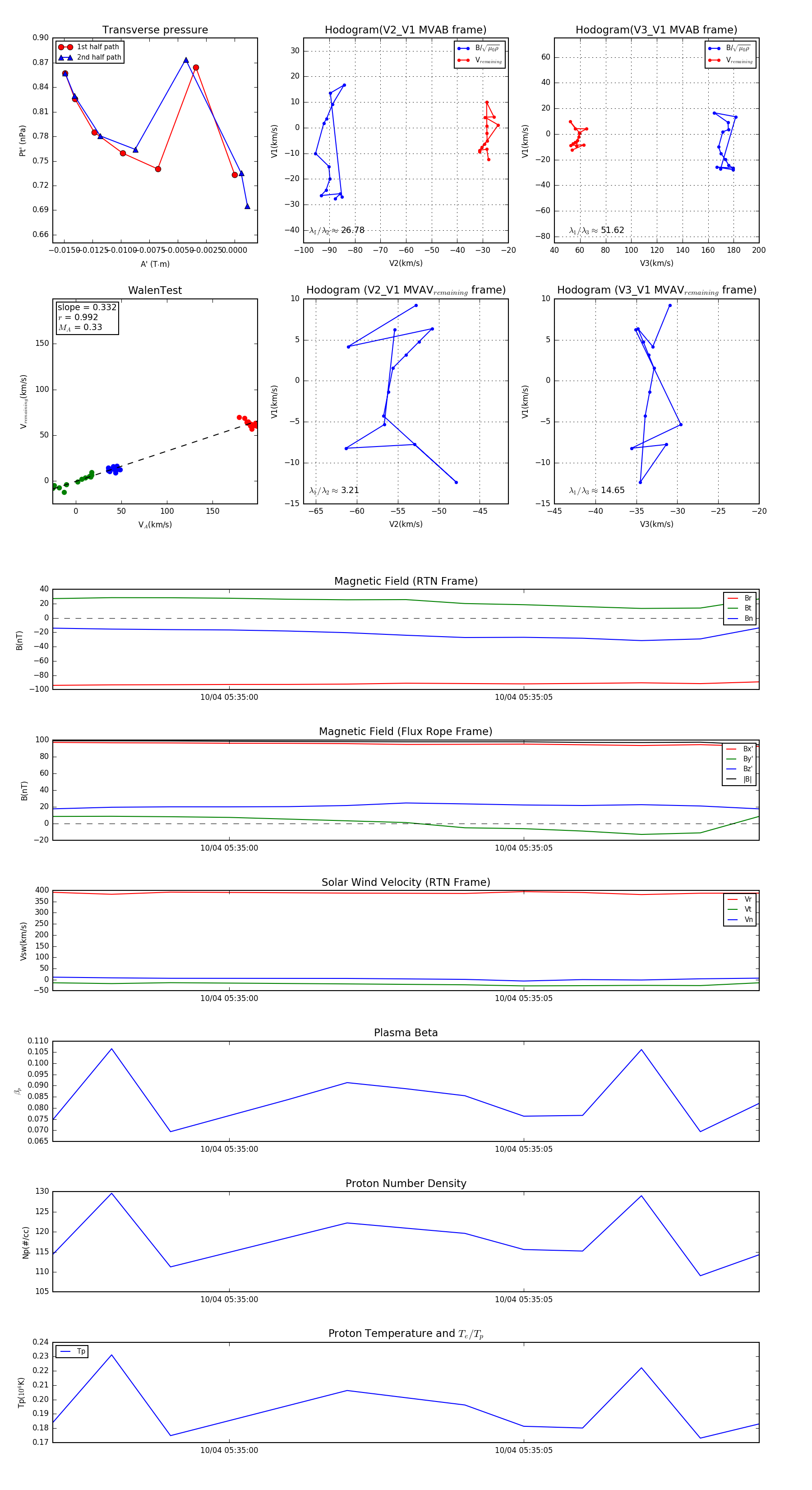
Flux Rope in 2024

Flux Rope Event 2024-10-04 05:34:57 ~ 2024-10-04 05:35:09 (13 seconds)


plot