HOME   LIST
‹–   –›

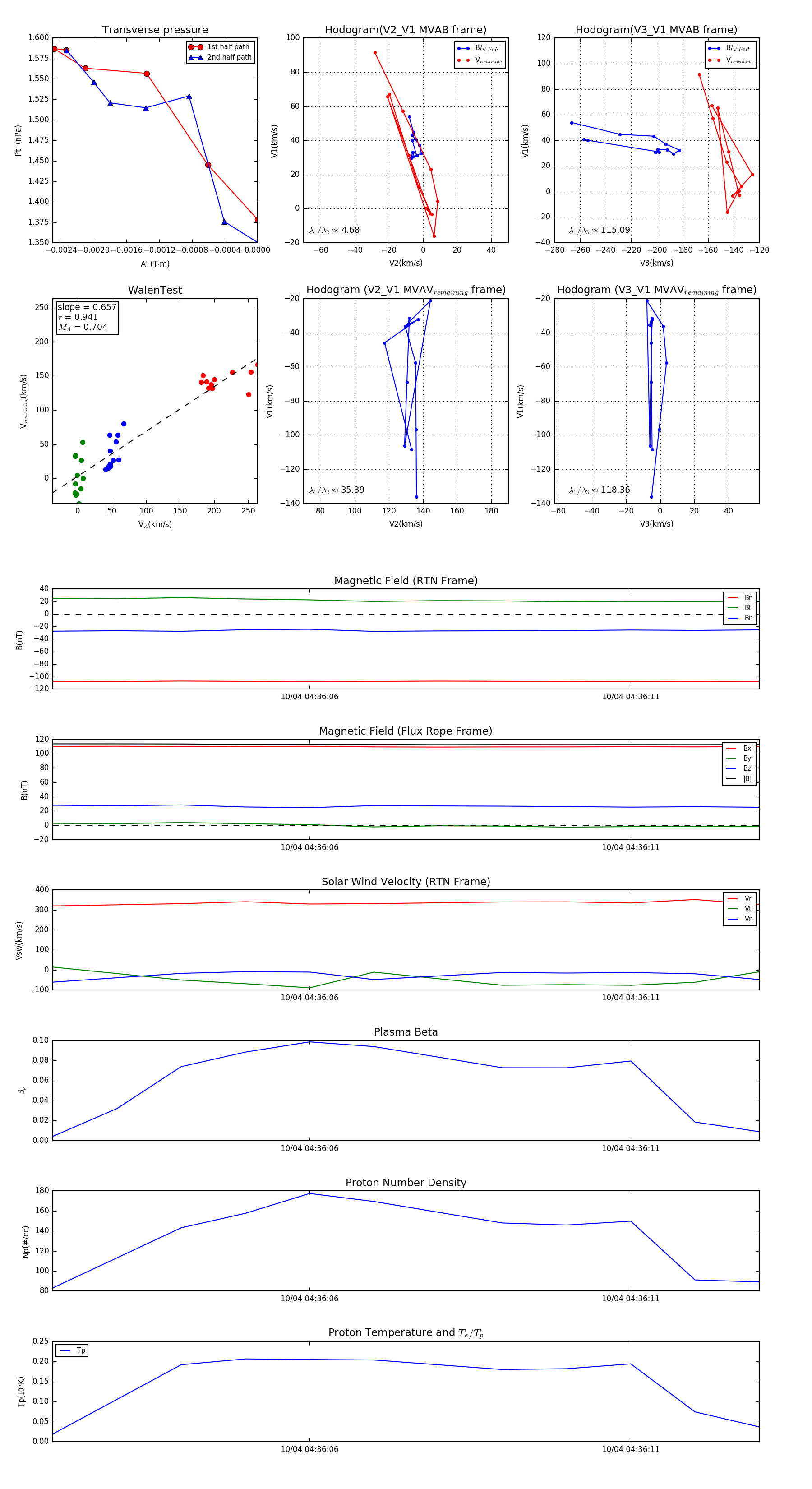
Flux Rope in 2024

Flux Rope Event 2024-10-04 04:36:02 ~ 2024-10-04 04:36:13 (12 seconds)


plot