HOME   LIST
‹–   –›

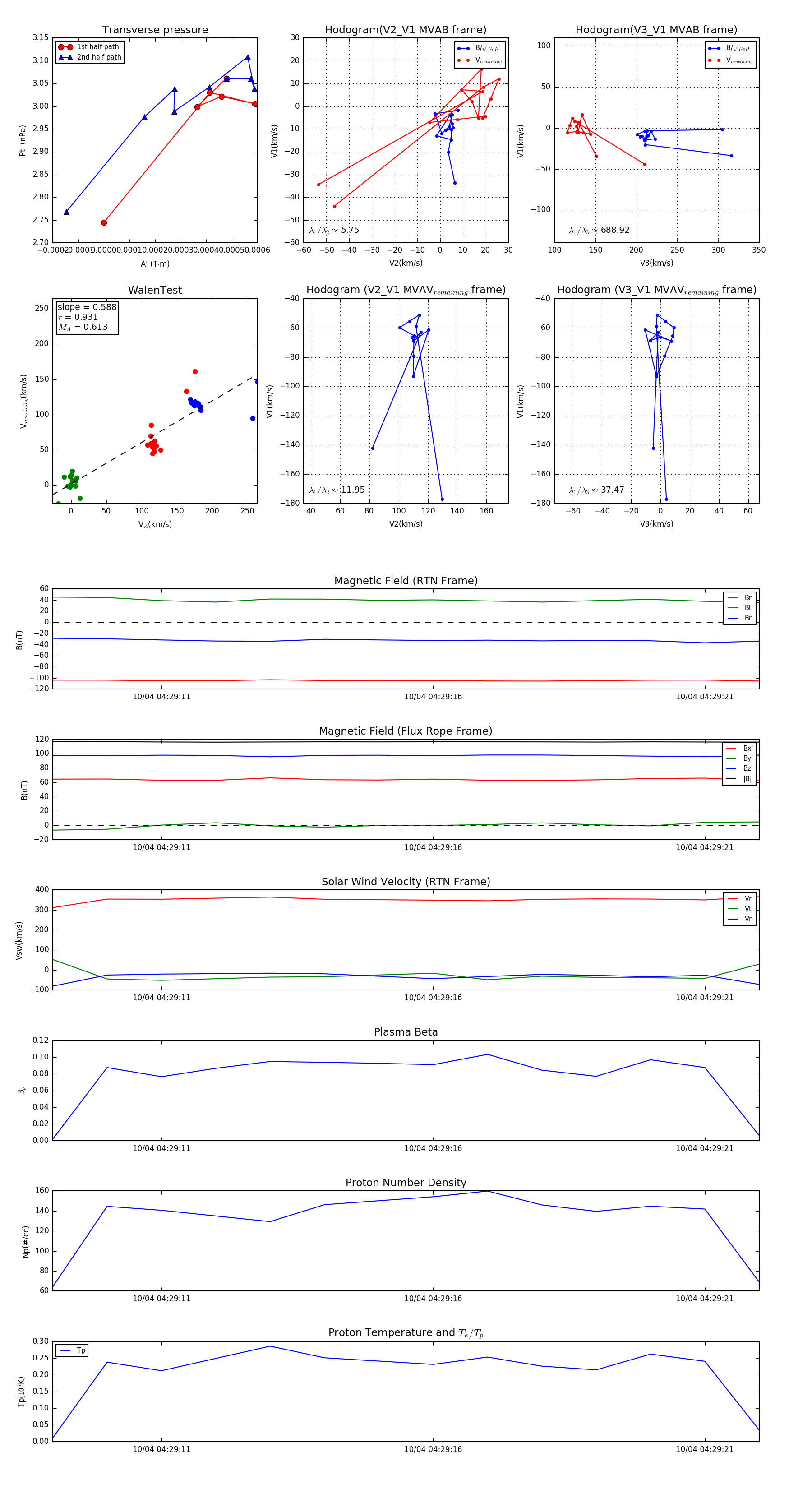
Flux Rope in 2024

Flux Rope Event 2024-10-04 04:29:09 ~ 2024-10-04 04:29:22 (14 seconds)


plot