HOME   LIST
‹–   –›

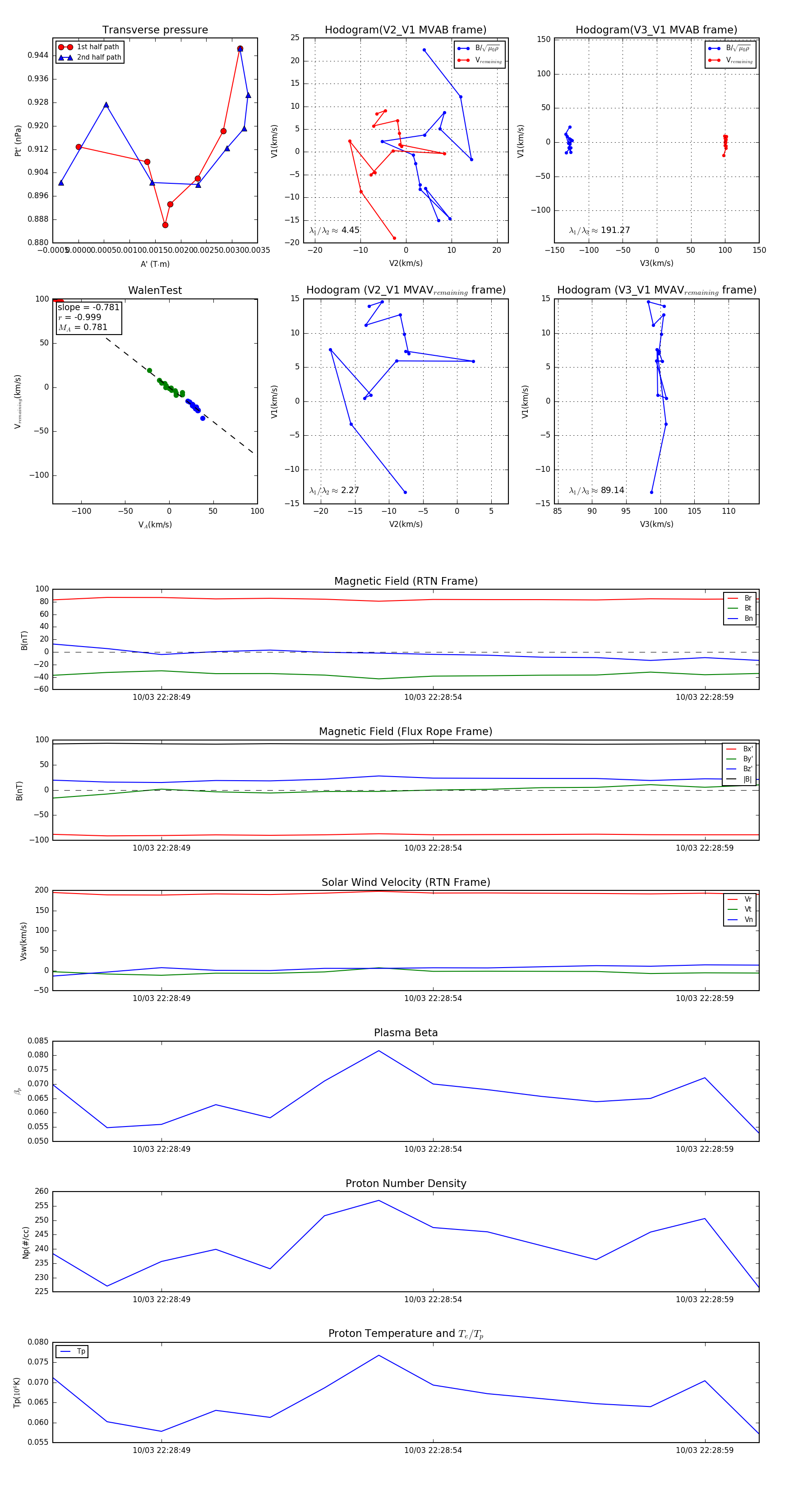
Flux Rope in 2024

Flux Rope Event 2024-10-03 22:28:47 ~ 2024-10-03 22:29:00 (14 seconds)


plot