HOME   LIST
‹–   –›

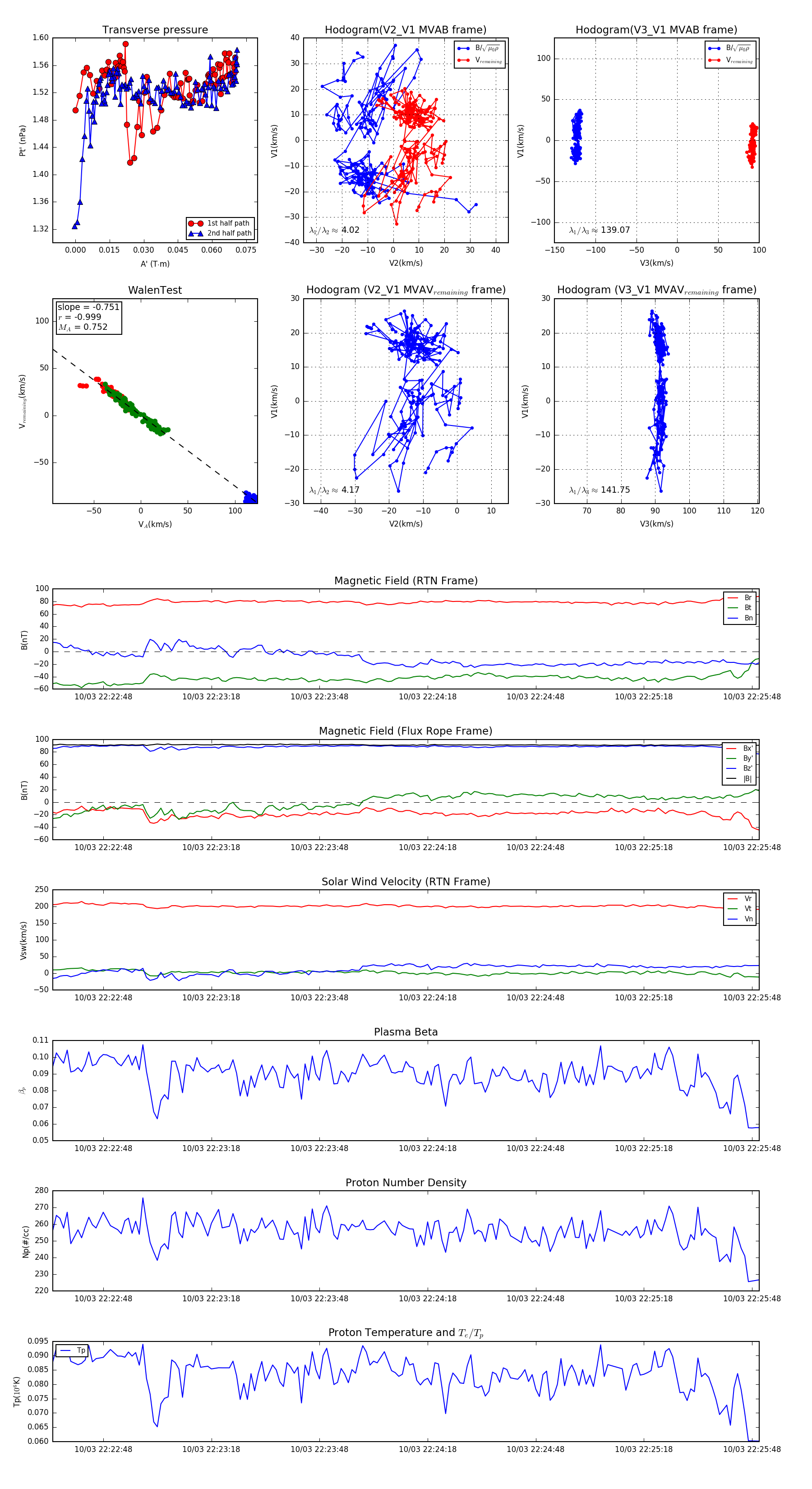
Flux Rope in 2024

Flux Rope Event 2024-10-03 22:22:34 ~ 2024-10-03 22:25:50 (197 seconds)


plot