HOME   LIST
‹–   –›

Flux Rope in 2024

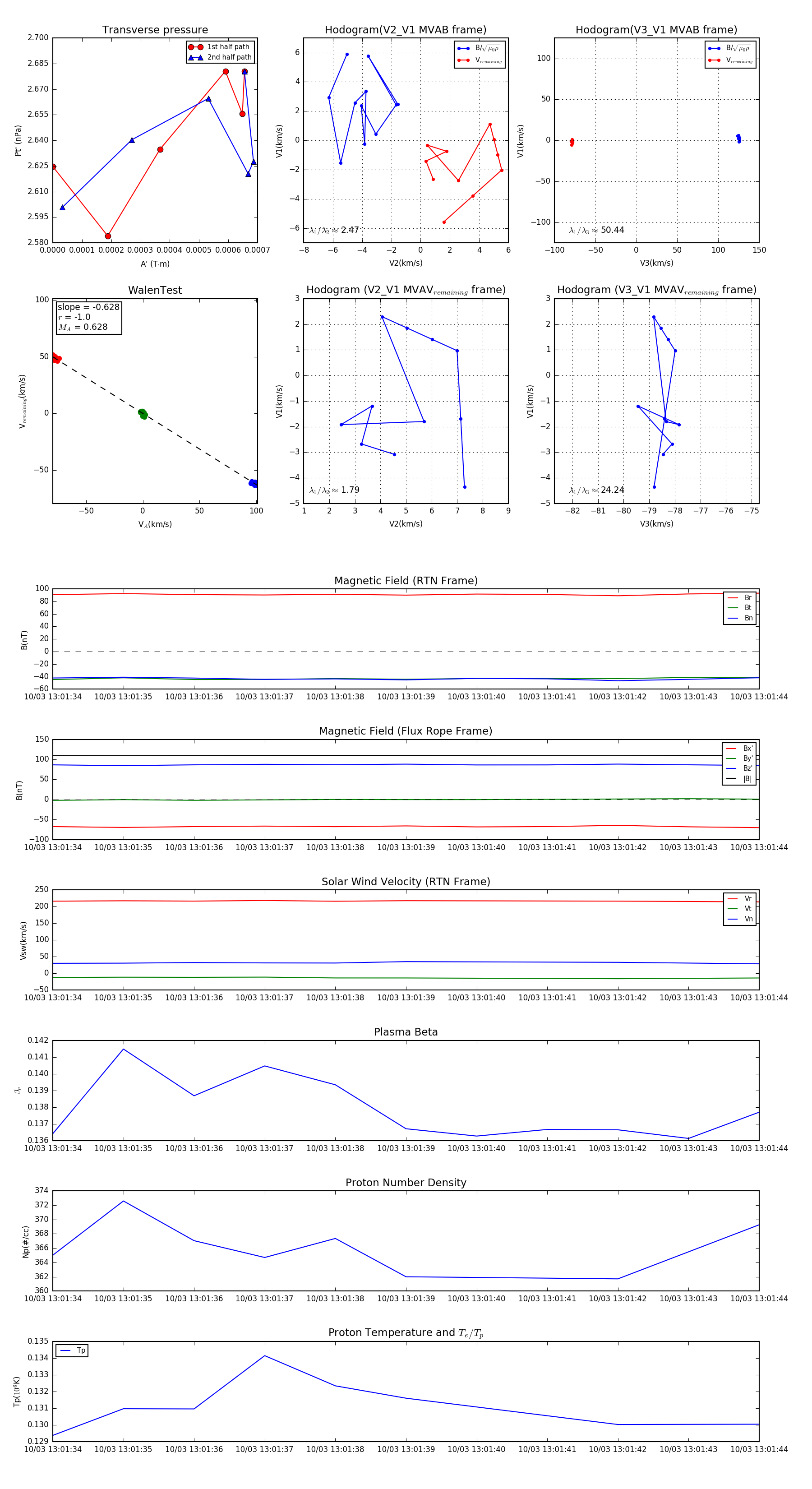
Flux Rope Event 2024-10-03 13:01:34 ~ 2024-10-03 13:01:44 (11 seconds)


plot