HOME   LIST
‹–   –›

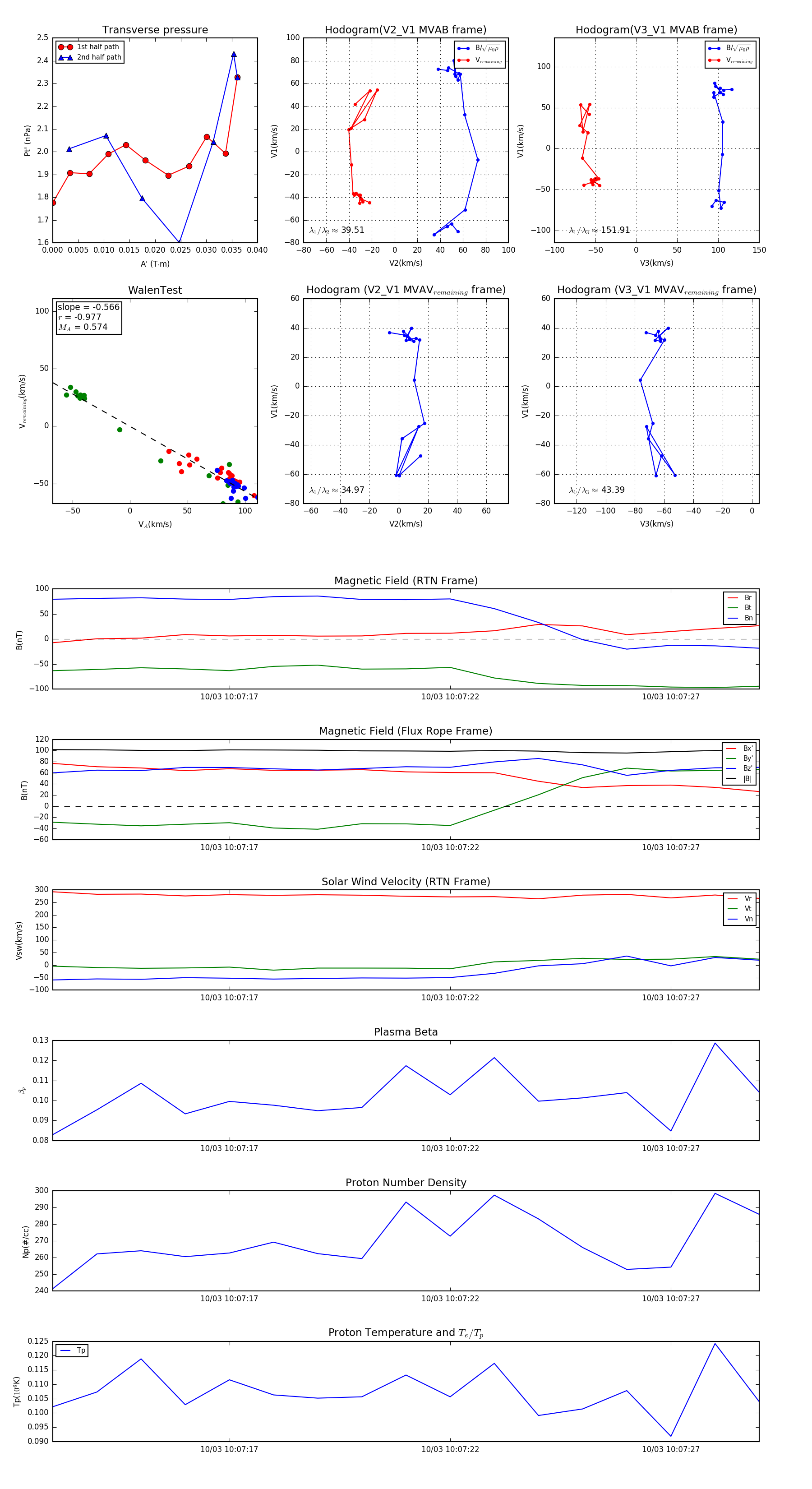
Flux Rope in 2024

Flux Rope Event 2024-10-03 10:07:13 ~ 2024-10-03 10:07:29 (17 seconds)


plot