HOME   LIST
‹–   –›

Flux Rope in 2024

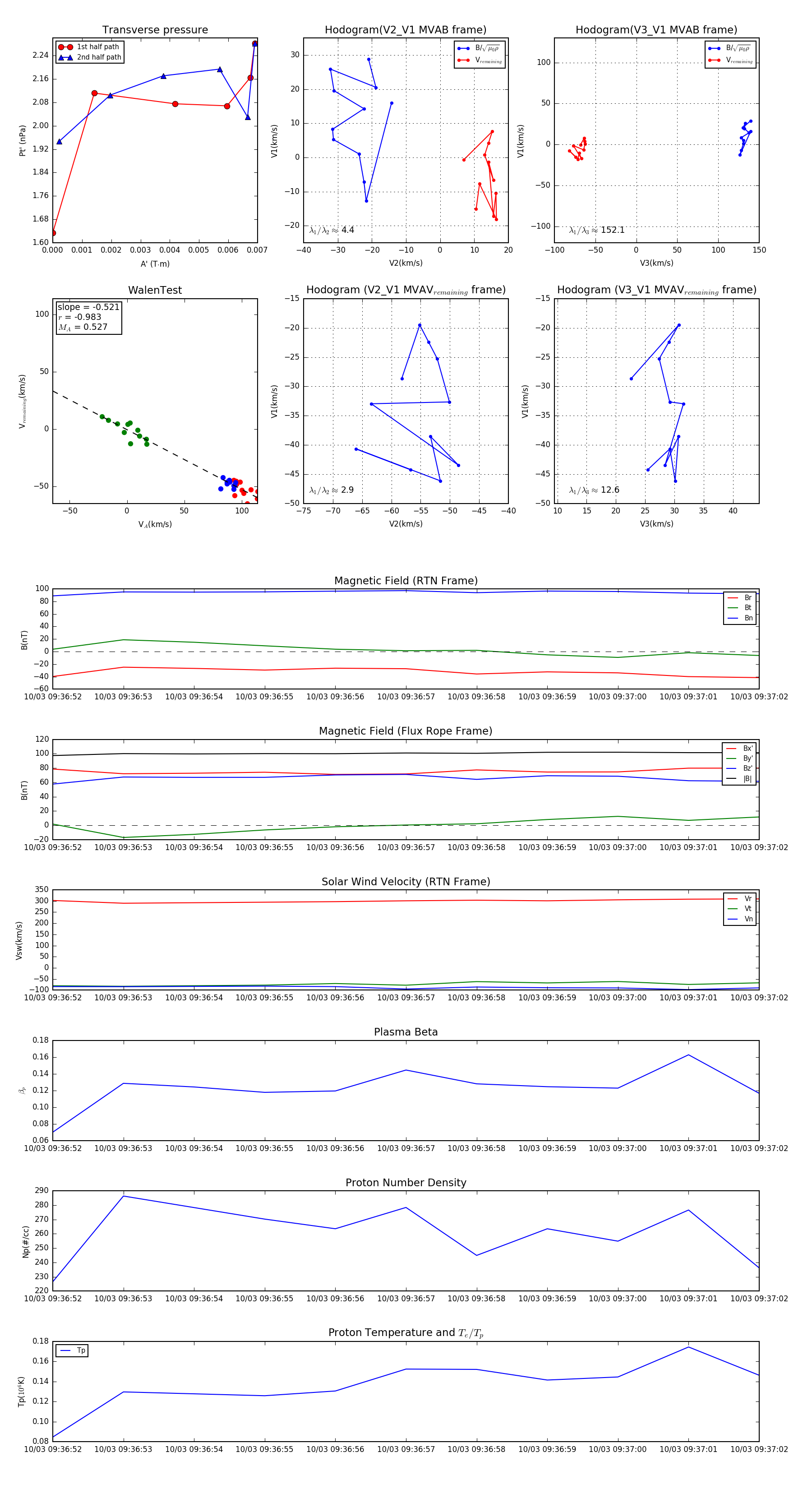
Flux Rope Event 2024-10-03 09:36:52 ~ 2024-10-03 09:37:02 (11 seconds)


plot