HOME   LIST
‹–   –›

Flux Rope in 2024

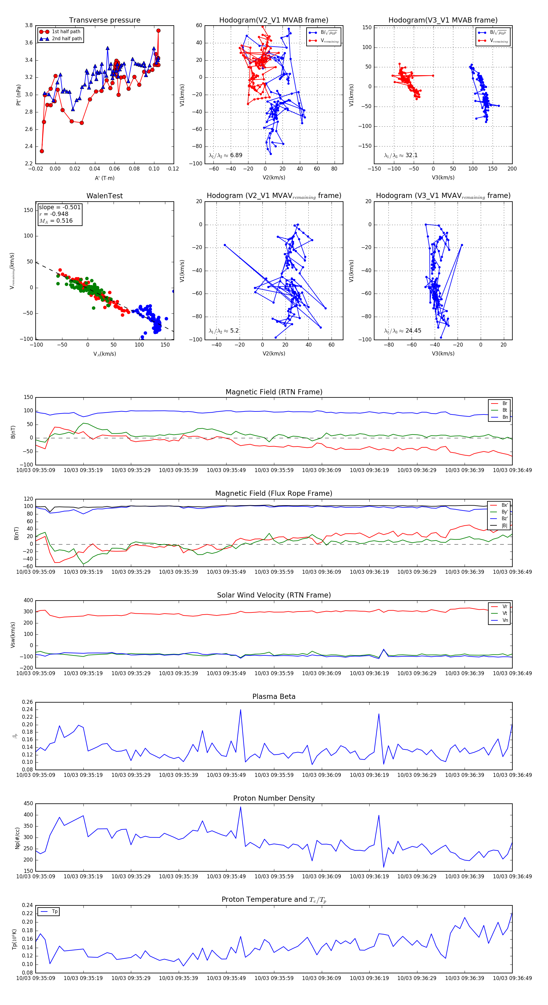
Flux Rope Event 2024-10-03 09:35:09 ~ 2024-10-03 09:36:49 (101 seconds)


plot