HOME   LIST
‹–   –›

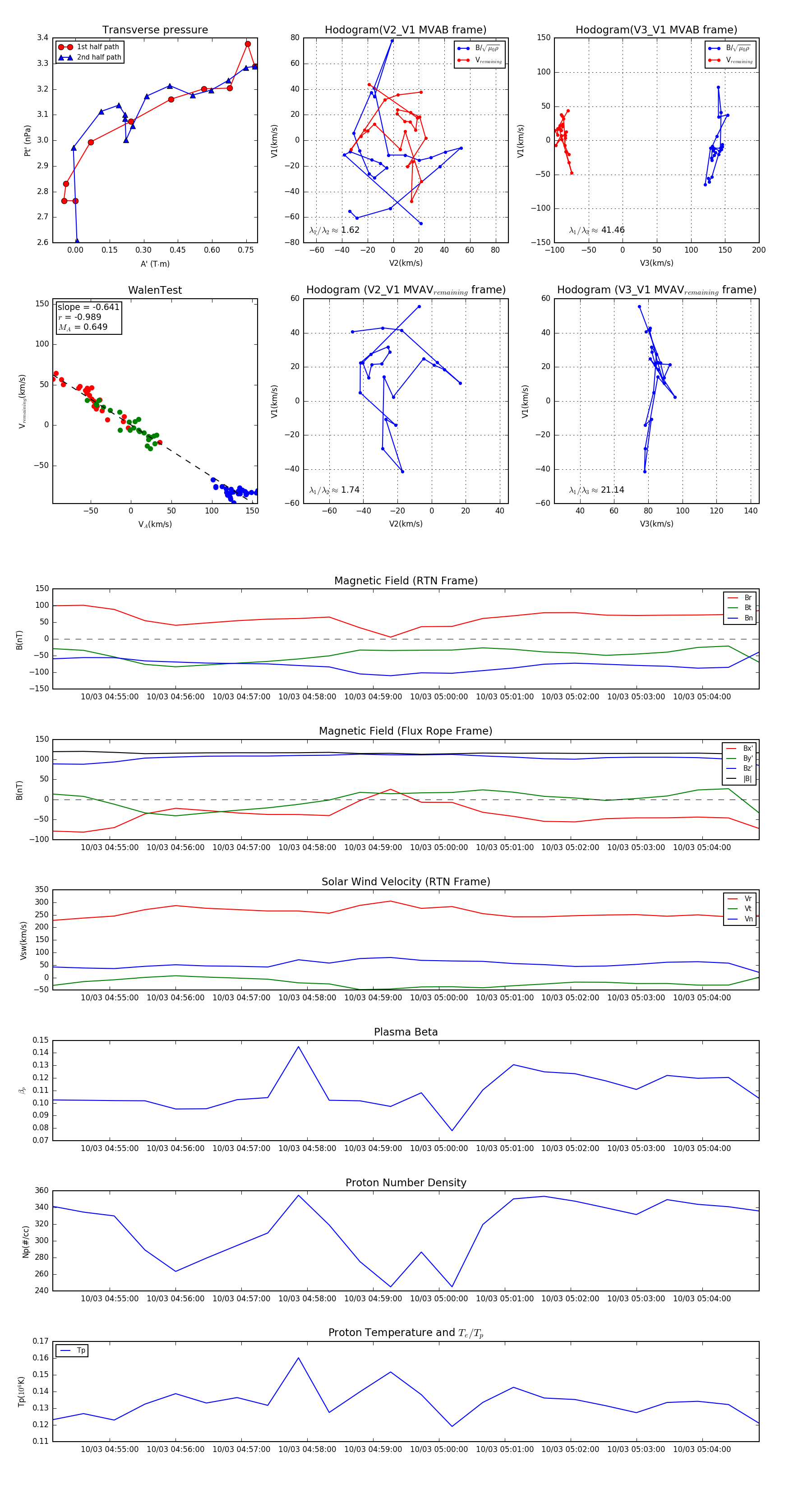
Flux Rope in 2024

Flux Rope Event 2024-10-03 04:54:08 ~ 2024-10-03 05:04:52 (645 seconds)


plot