HOME   LIST
‹–   –›

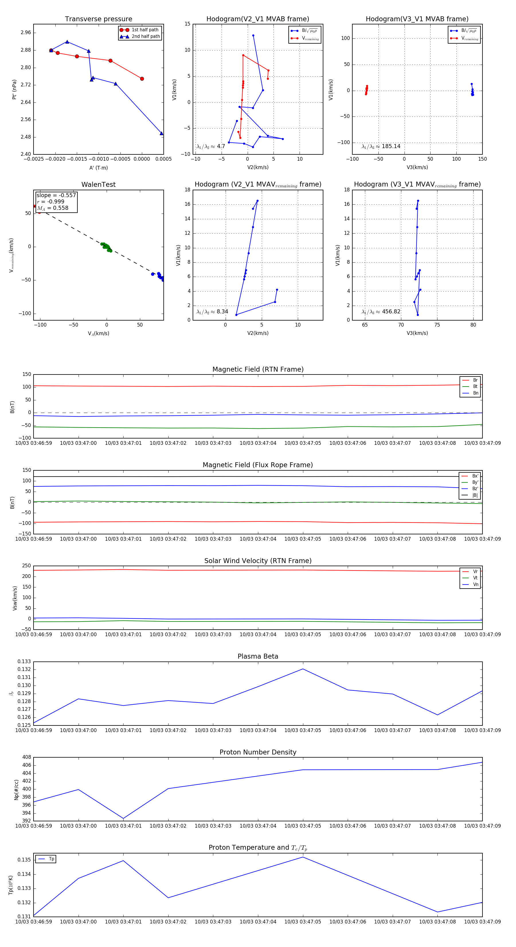
Flux Rope in 2024

Flux Rope Event 2024-10-03 03:46:59 ~ 2024-10-03 03:47:09 (11 seconds)


plot