HOME   LIST
‹–   –›

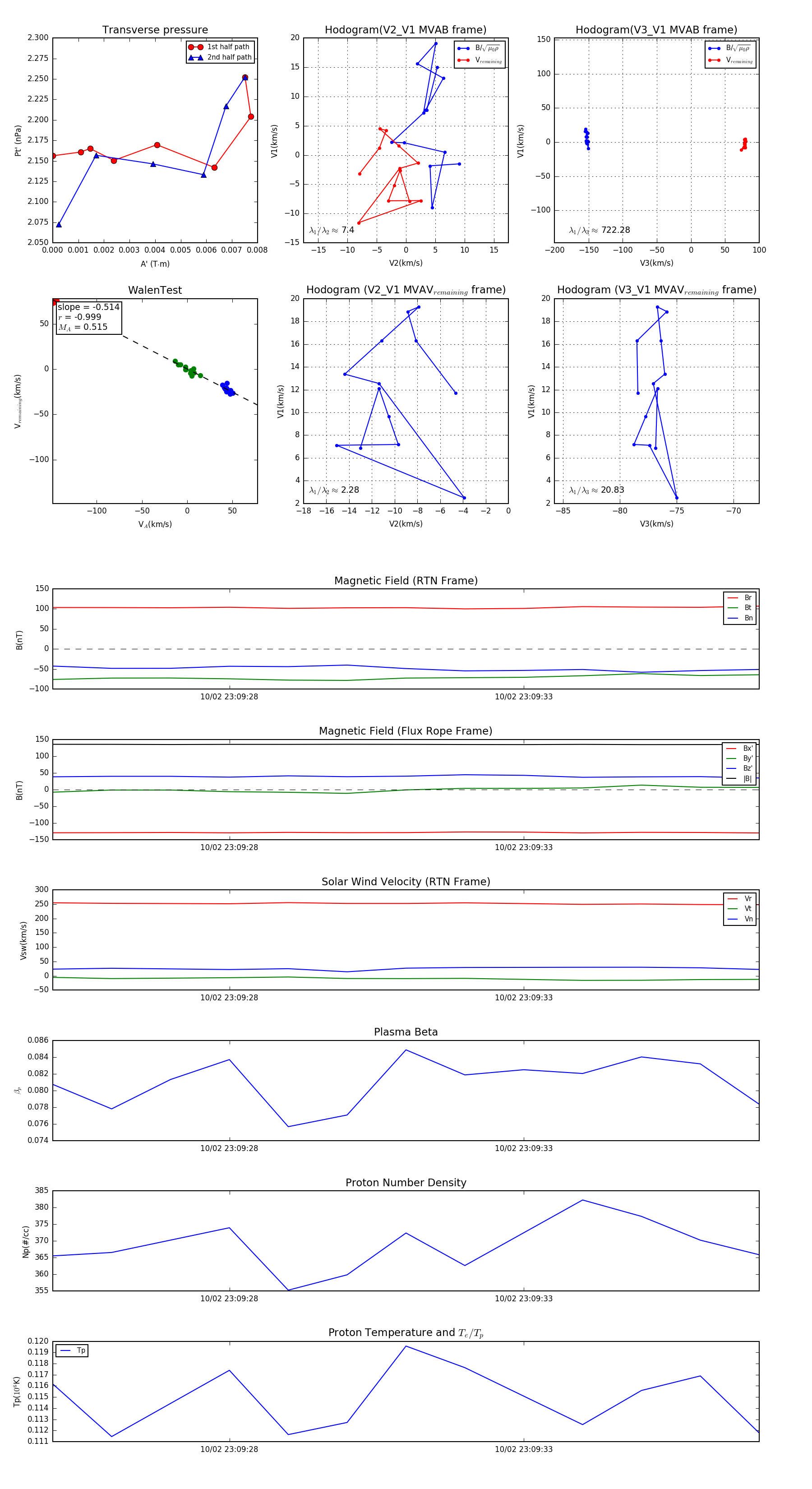
Flux Rope in 2024

Flux Rope Event 2024-10-02 23:09:25 ~ 2024-10-02 23:09:37 (13 seconds)


plot