HOME   LIST
‹–   –›

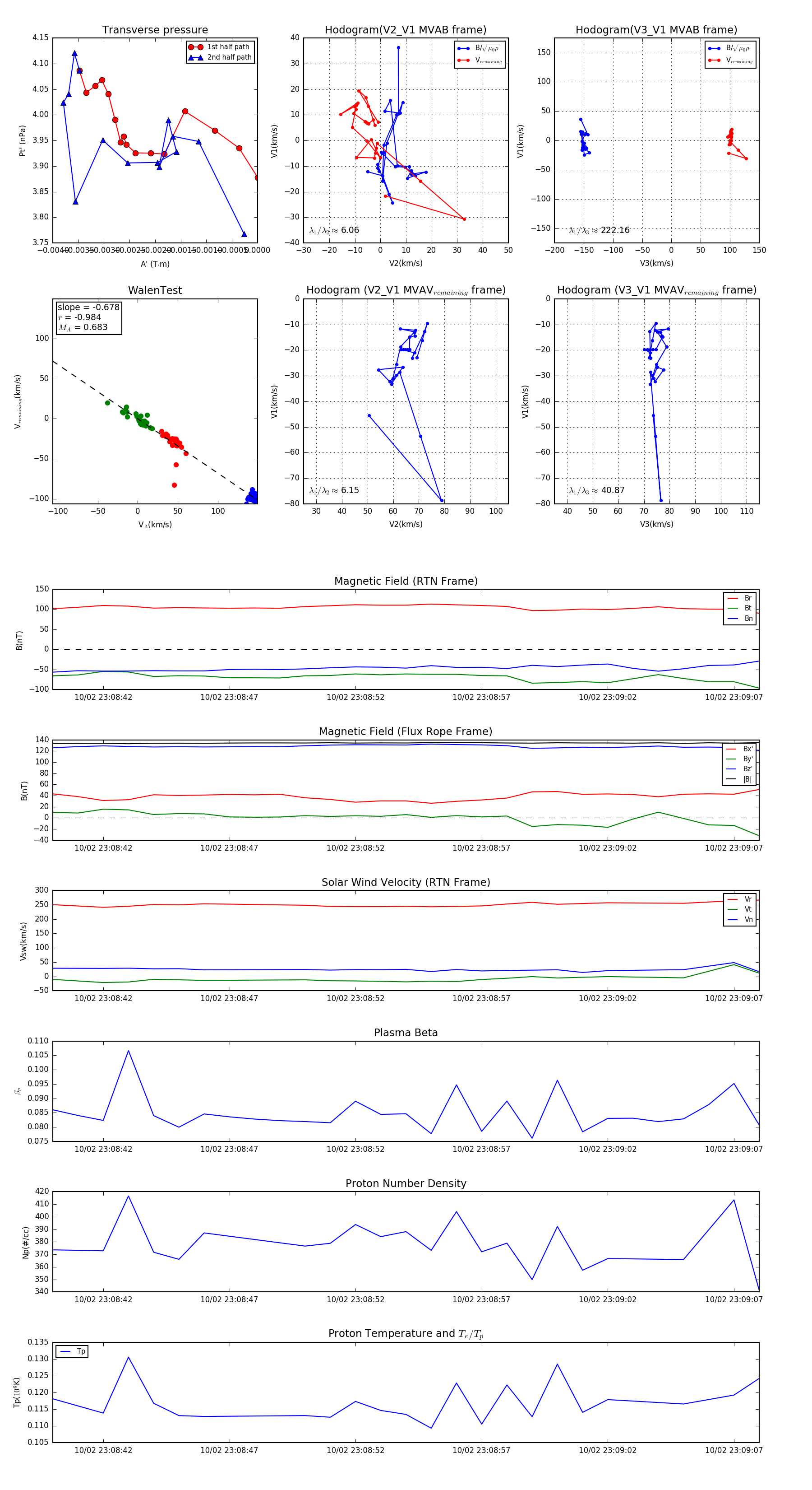
Flux Rope in 2024

Flux Rope Event 2024-10-02 23:08:40 ~ 2024-10-02 23:09:08 (29 seconds)


plot