HOME   LIST
‹–   –›

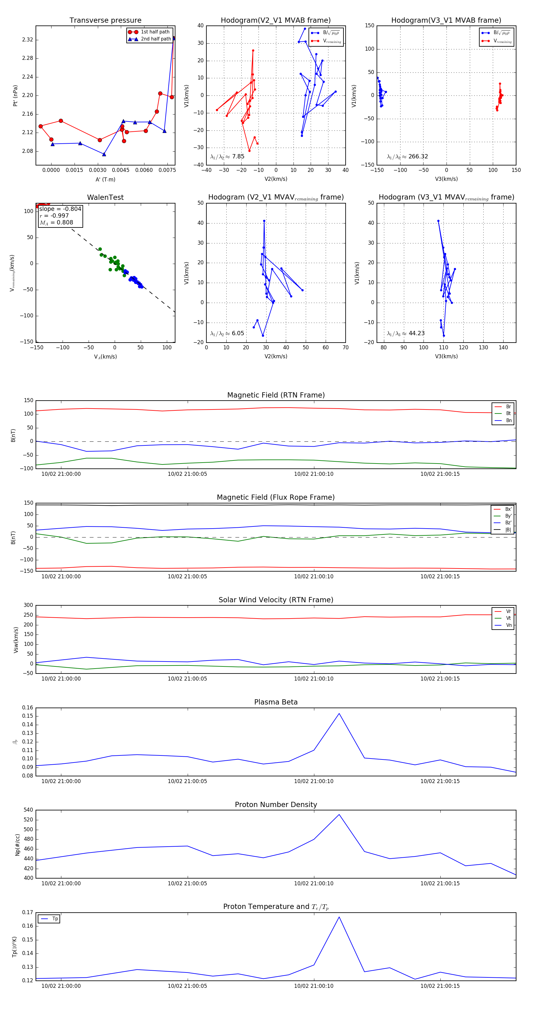
Flux Rope in 2024

Flux Rope Event 2024-10-02 20:59:59 ~ 2024-10-02 21:00:18 (20 seconds)


plot