HOME   LIST
‹–   –›

Flux Rope in 2024

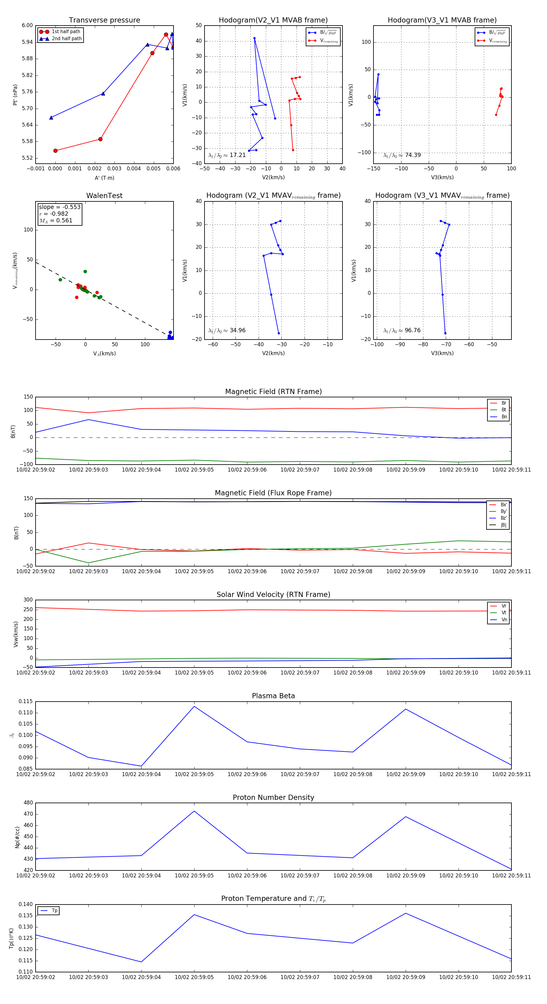
Flux Rope Event 2024-10-02 20:59:02 ~ 2024-10-02 20:59:11 (10 seconds)


plot