HOME   LIST
‹–   –›

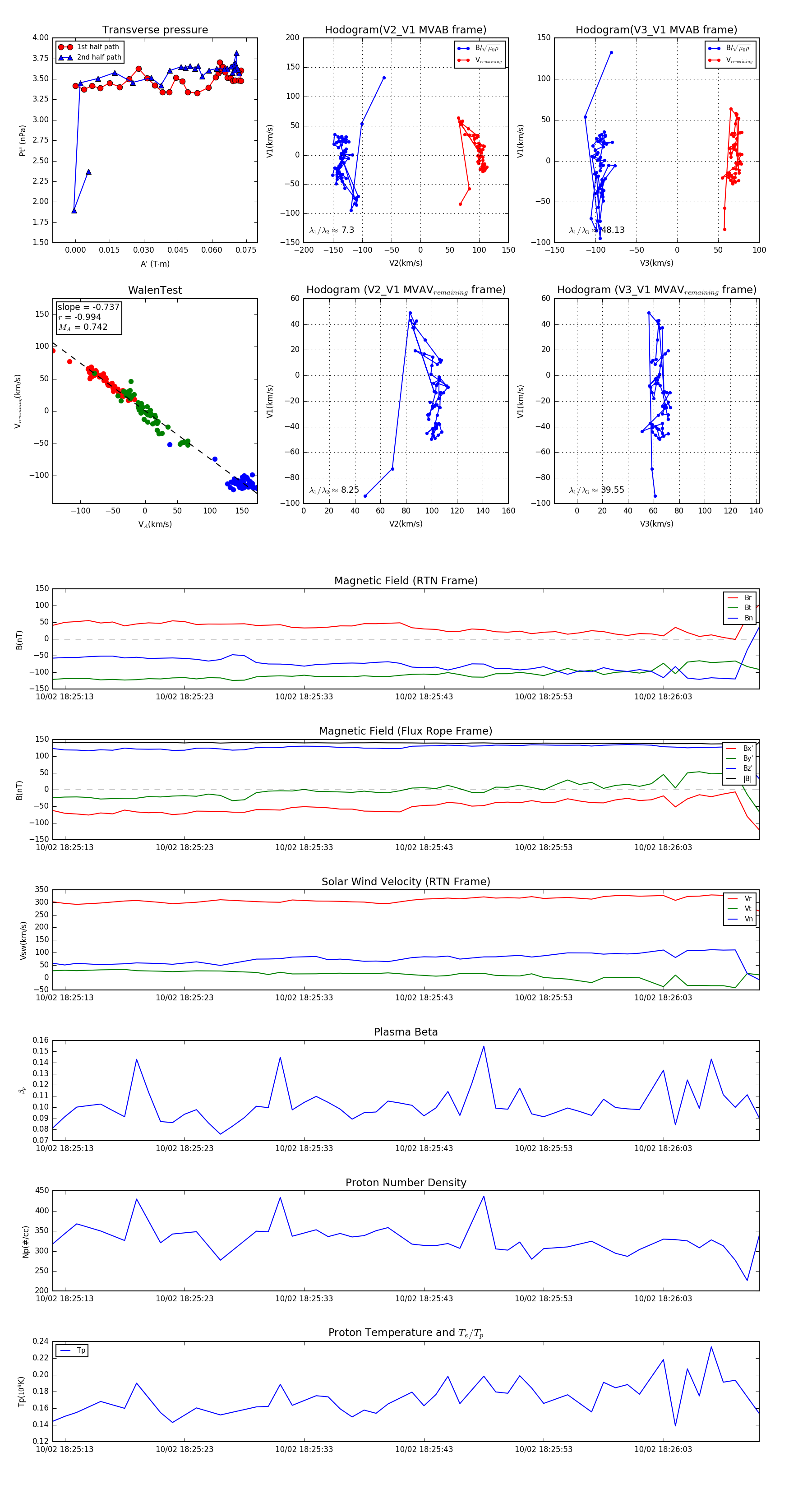
Flux Rope in 2024

Flux Rope Event 2024-10-02 18:25:12 ~ 2024-10-02 18:26:11 (60 seconds)


plot