HOME   LIST
‹–   –›

Flux Rope in 2024

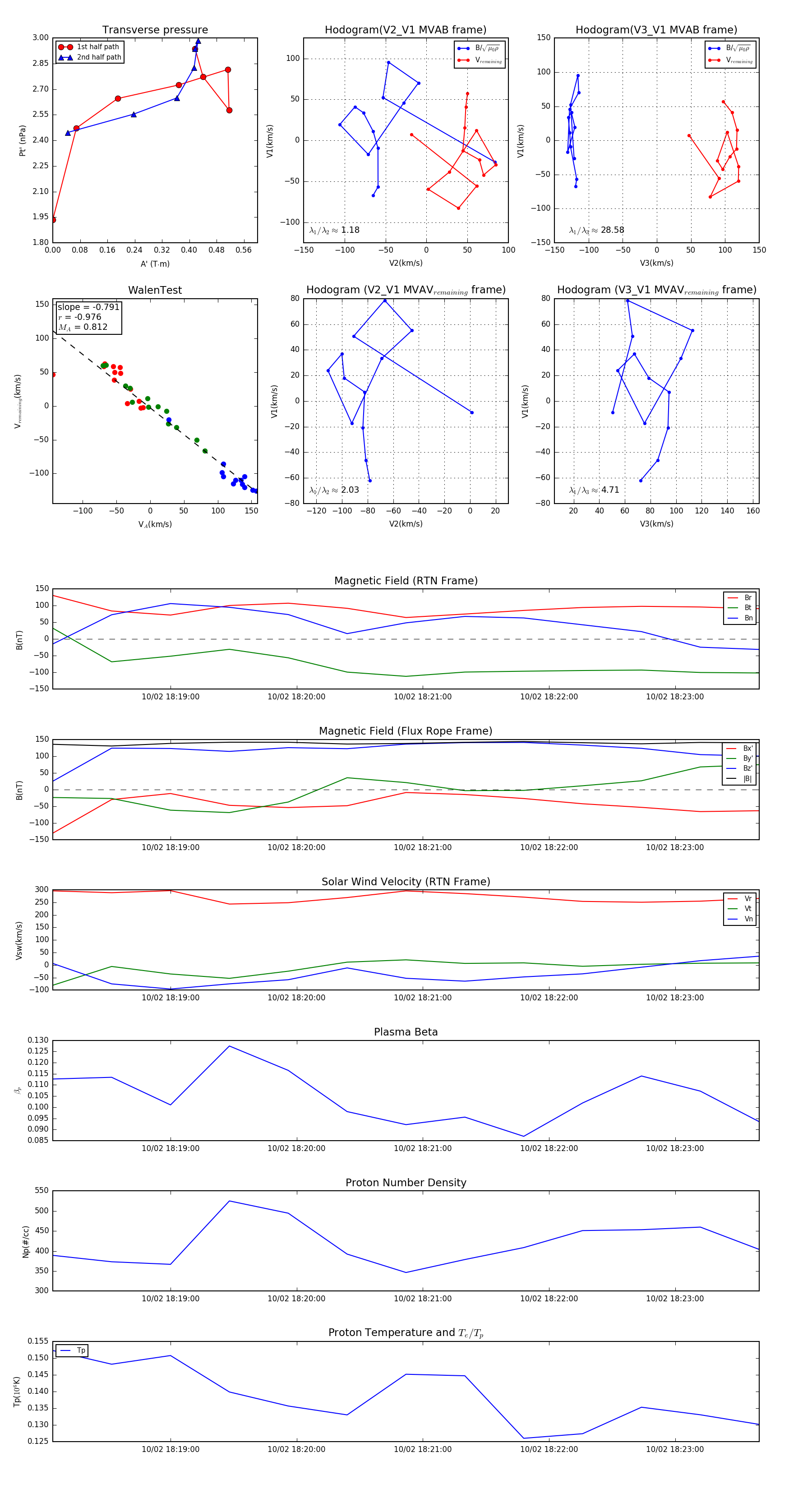
Flux Rope Event 2024-10-02 18:18:04 ~ 2024-10-02 18:23:40 (337 seconds)


plot