HOME   LIST
‹–   –›

Flux Rope in 2024

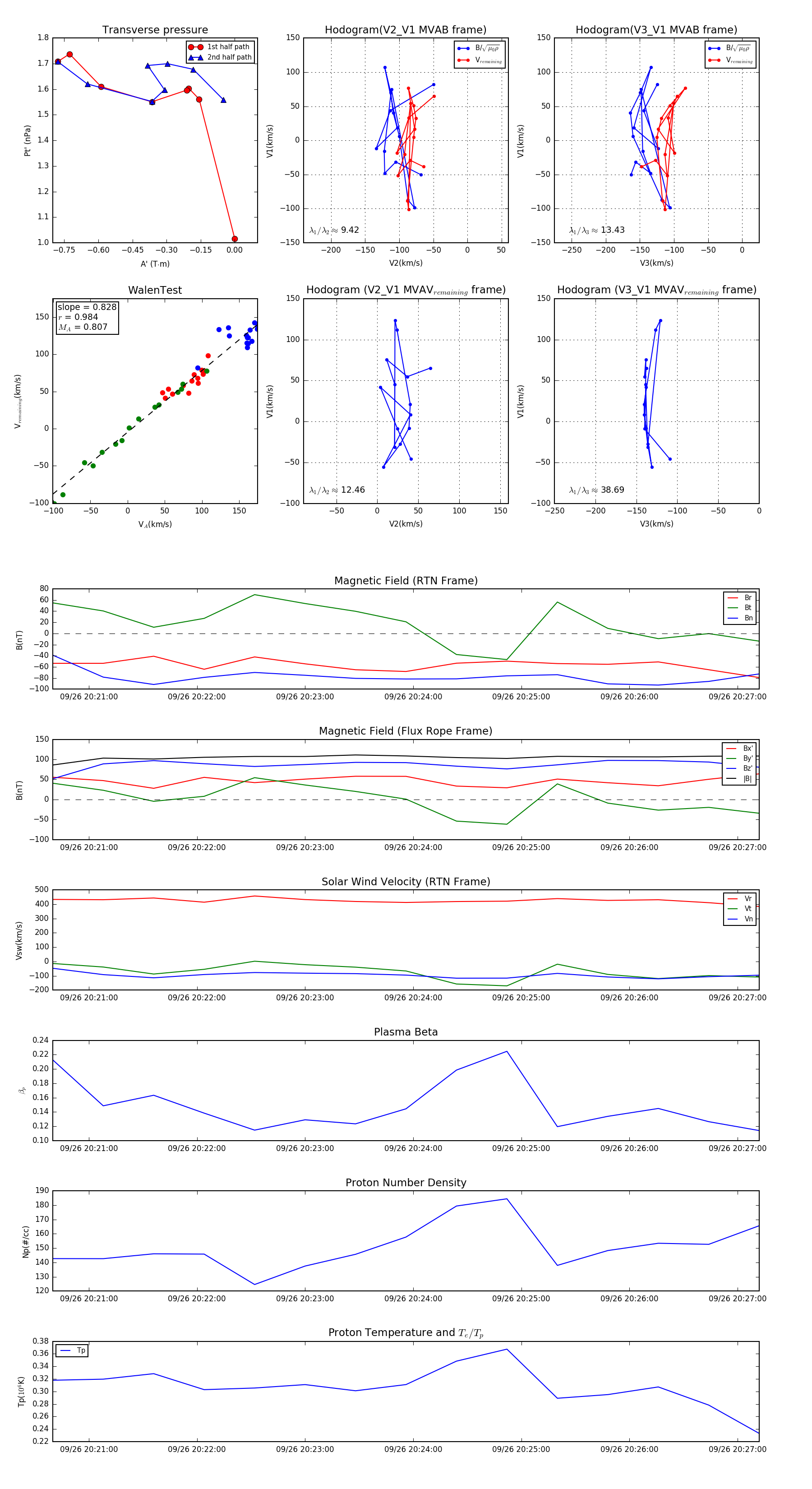
Flux Rope Event 2024-09-26 20:20:40 ~ 2024-09-26 20:27:12 (393 seconds)


plot