HOME   LIST
‹–   –›

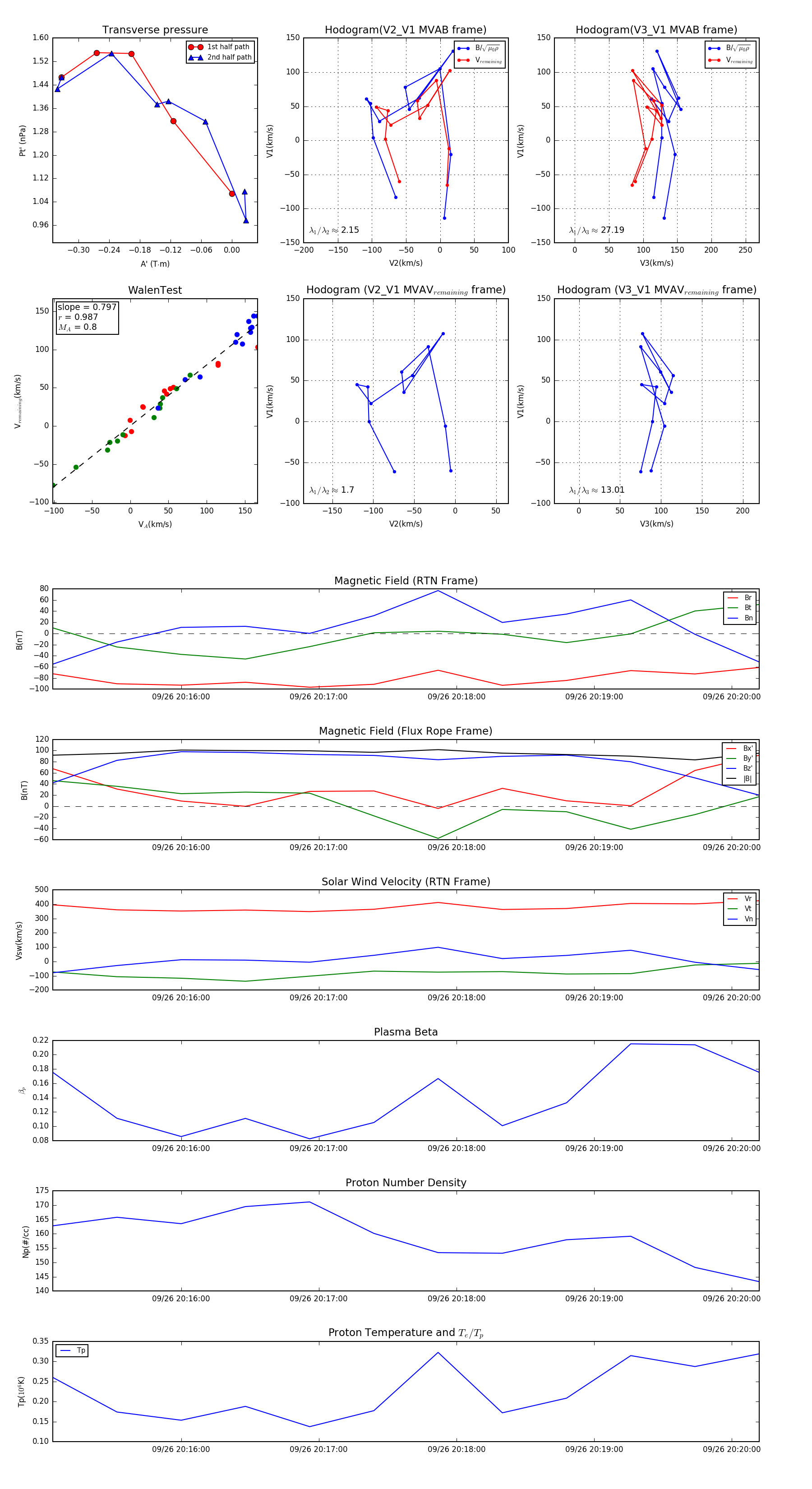
Flux Rope in 2024

Flux Rope Event 2024-09-26 20:15:04 ~ 2024-09-26 20:20:12 (309 seconds)


plot