HOME   LIST
‹–   –›

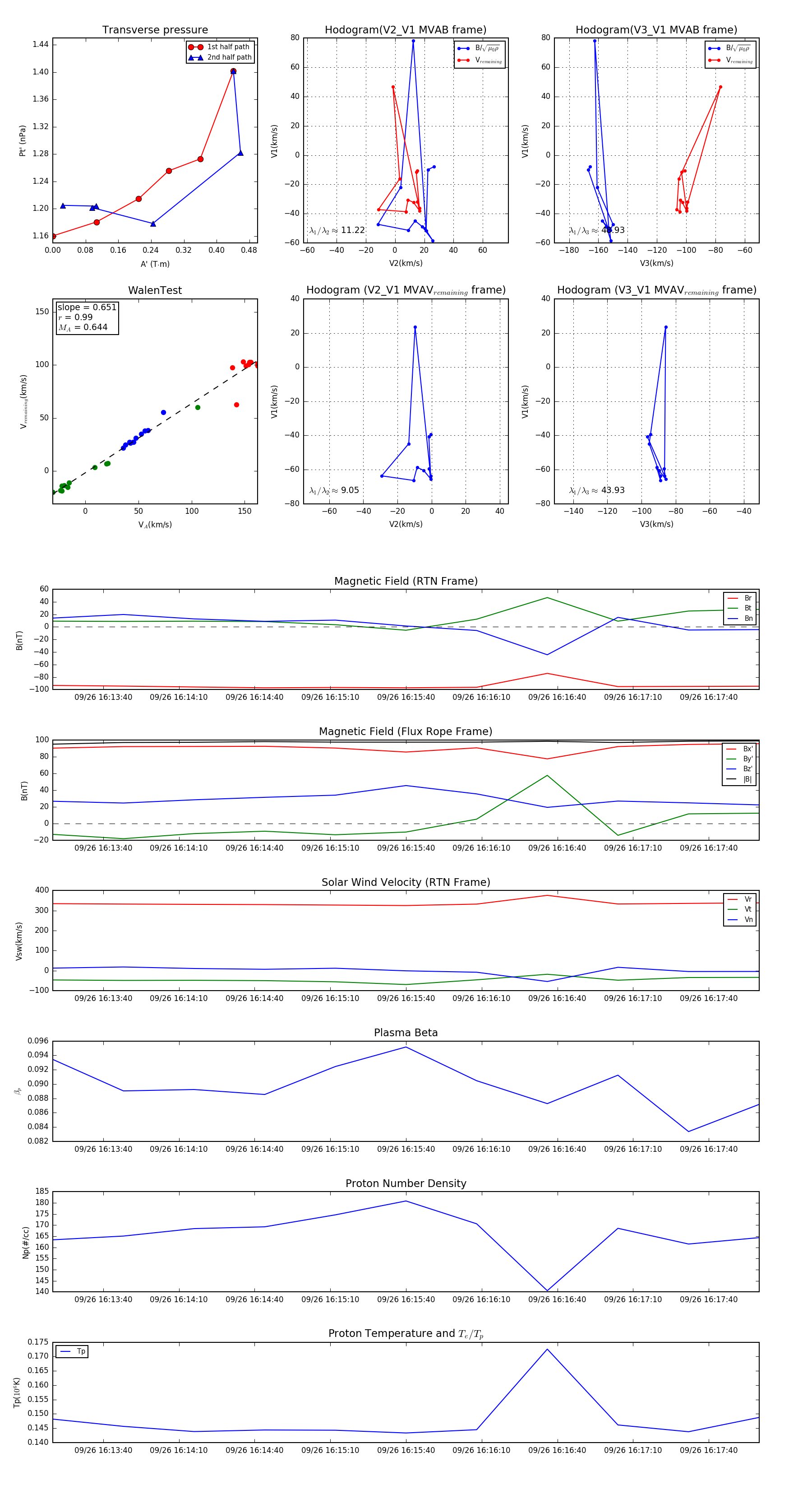
Flux Rope in 2024

Flux Rope Event 2024-09-26 16:13:20 ~ 2024-09-26 16:18:00 (281 seconds)


plot