HOME   LIST
‹–   –›

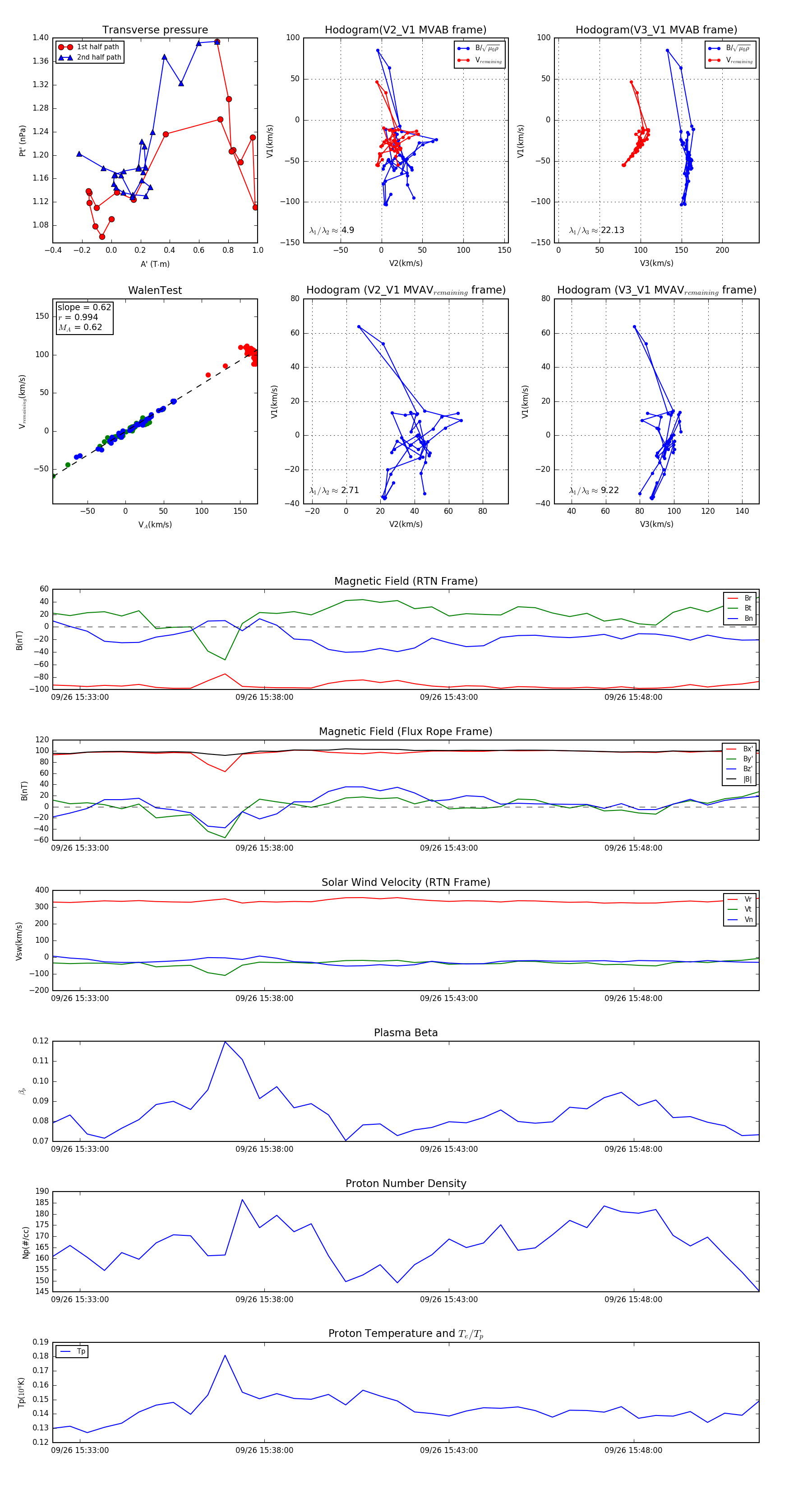
Flux Rope in 2024

Flux Rope Event 2024-09-26 15:32:16 ~ 2024-09-26 15:51:24 (1149 seconds)


plot