HOME   LIST
‹–   –›

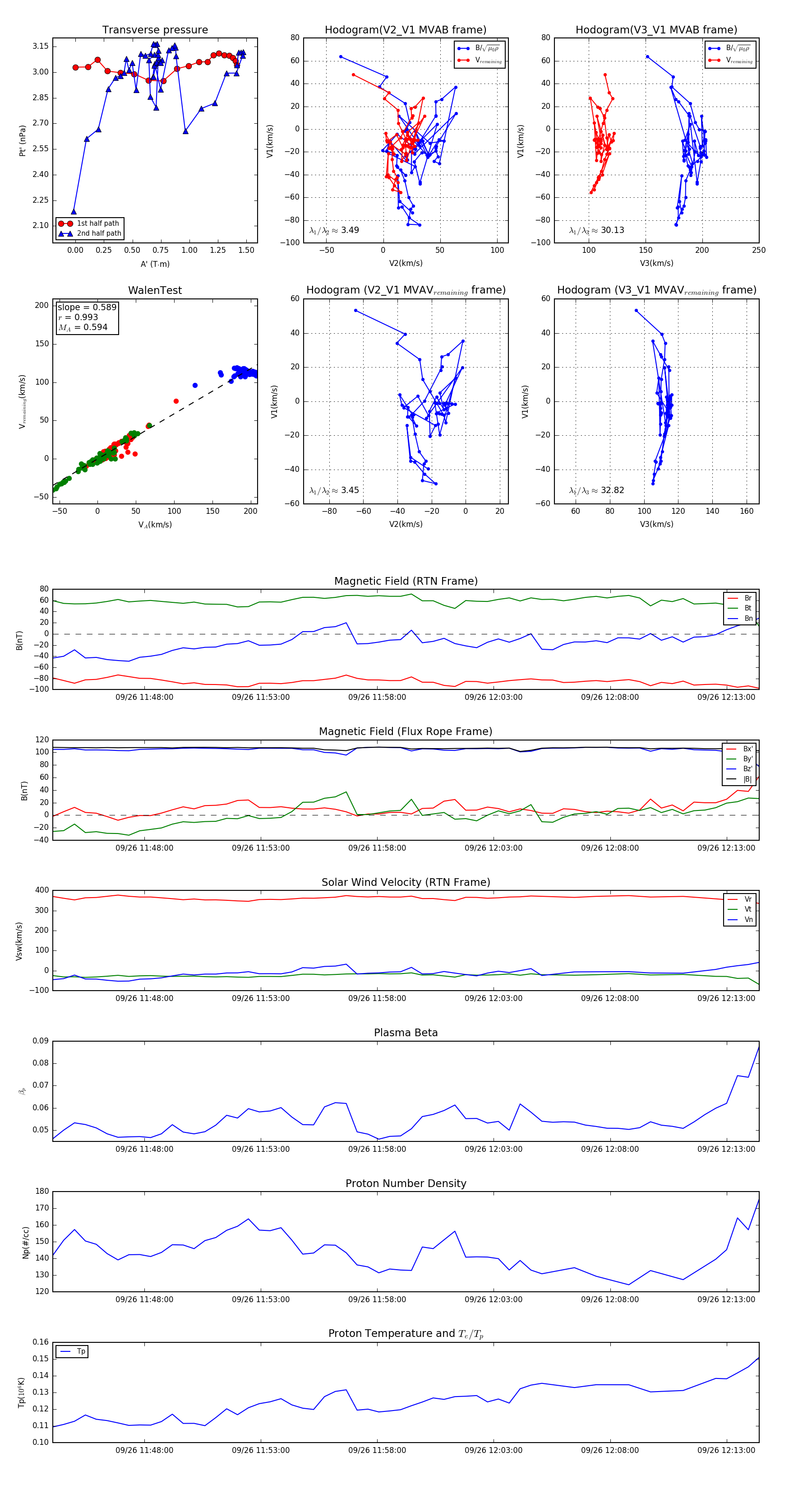
Flux Rope in 2024

Flux Rope Event 2024-09-26 11:44:04 ~ 2024-09-26 12:14:24 (1821 seconds)


plot