HOME   LIST
‹–   –›

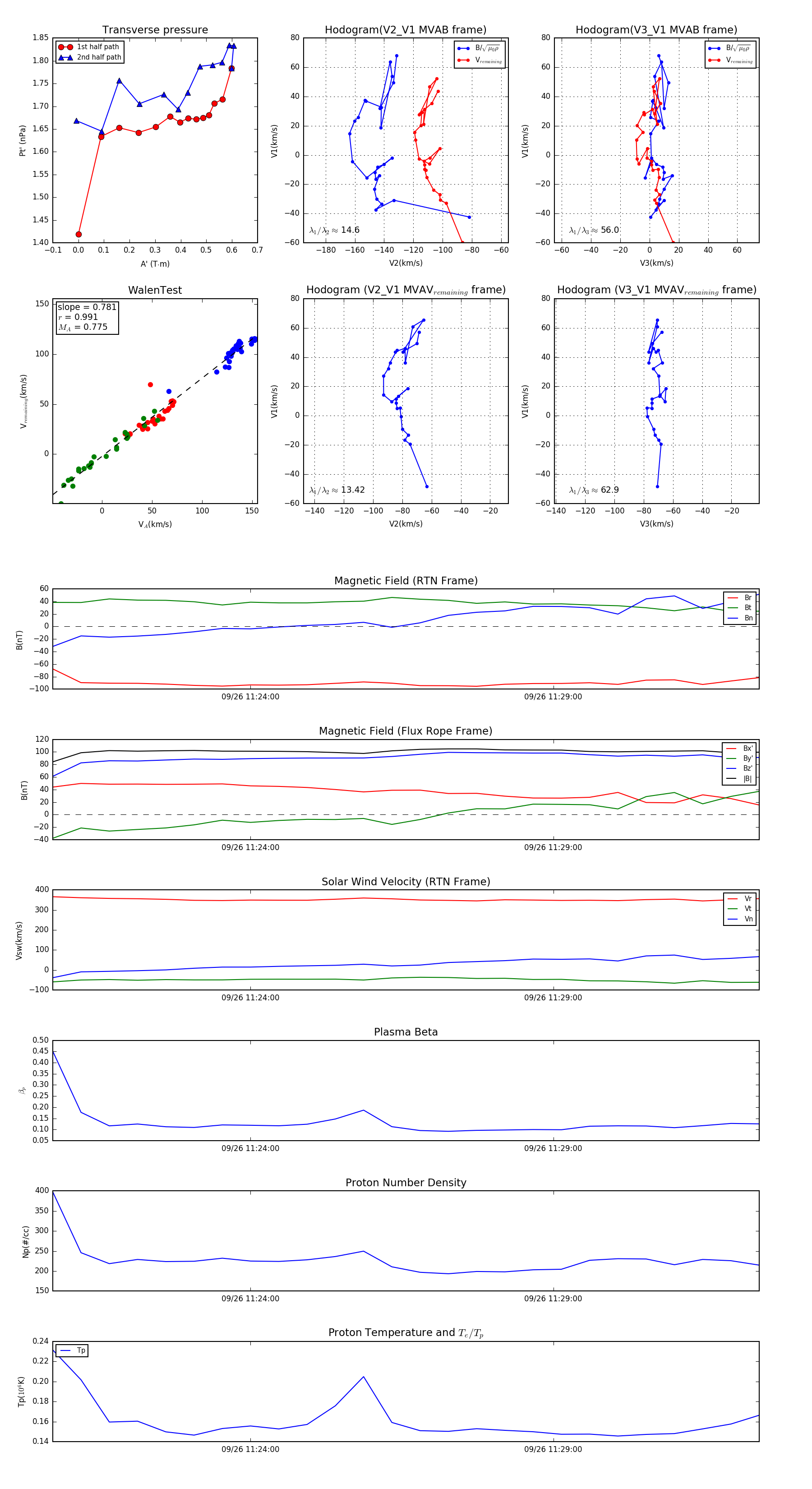
Flux Rope in 2024

Flux Rope Event 2024-09-26 11:20:44 ~ 2024-09-26 11:32:24 (701 seconds)


plot