HOME   LIST
‹–   –›

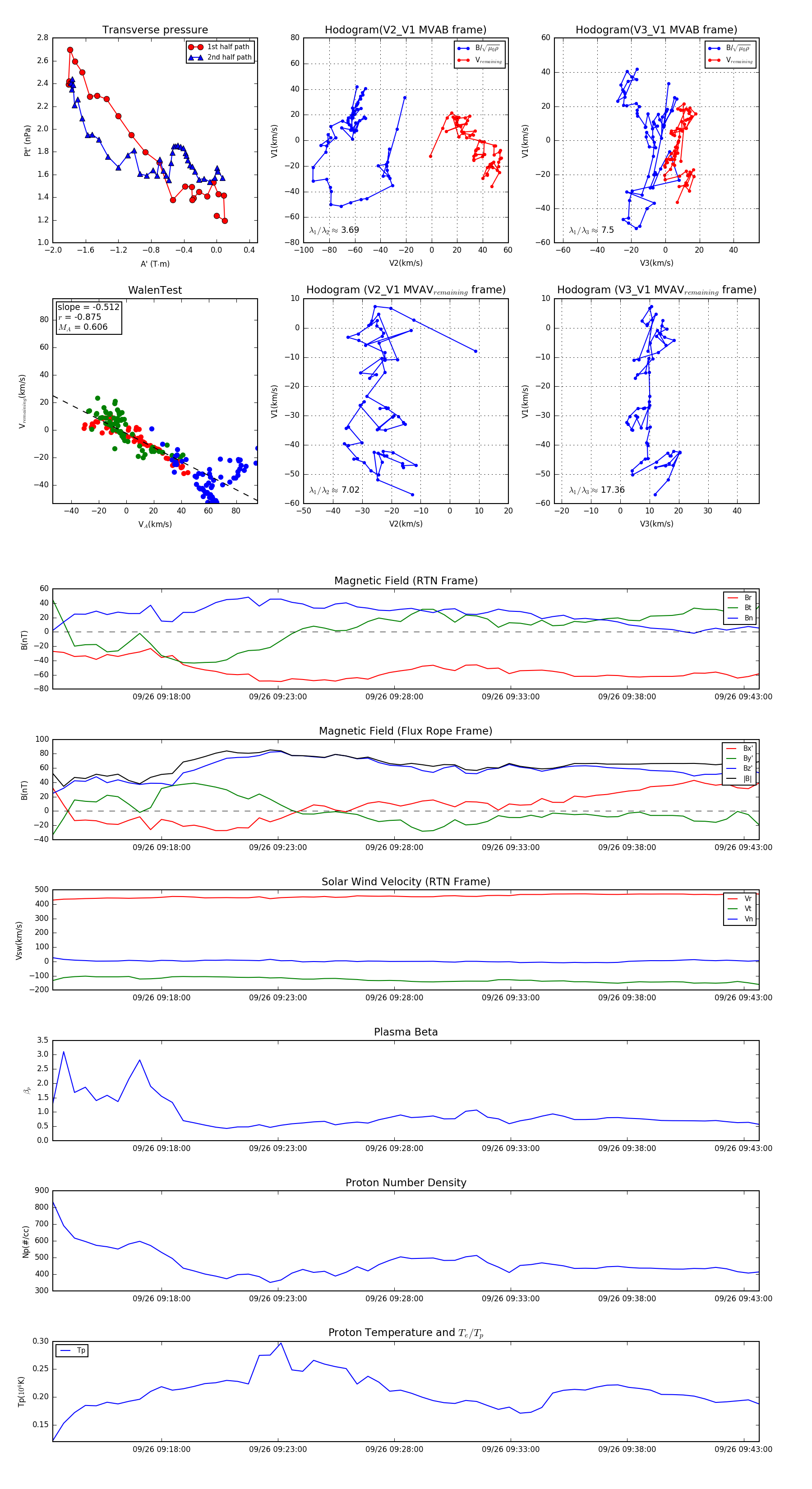
Flux Rope in 2024

Flux Rope Event 2024-09-26 09:13:20 ~ 2024-09-26 09:43:40 (1821 seconds)


plot