HOME   LIST
‹–   –›

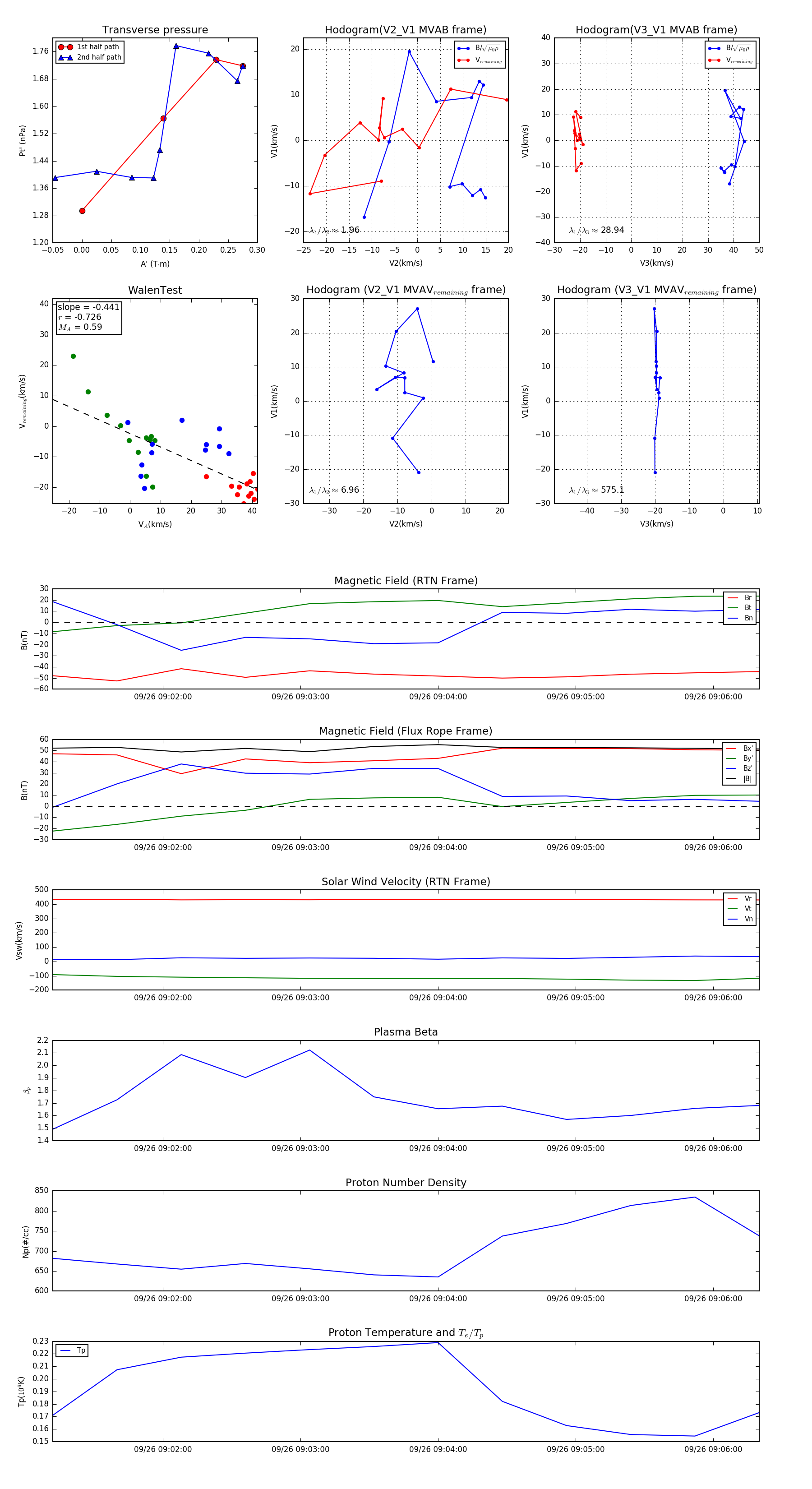
Flux Rope in 2024

Flux Rope Event 2024-09-26 09:01:12 ~ 2024-09-26 09:06:20 (309 seconds)


plot