HOME   LIST
‹–   –›

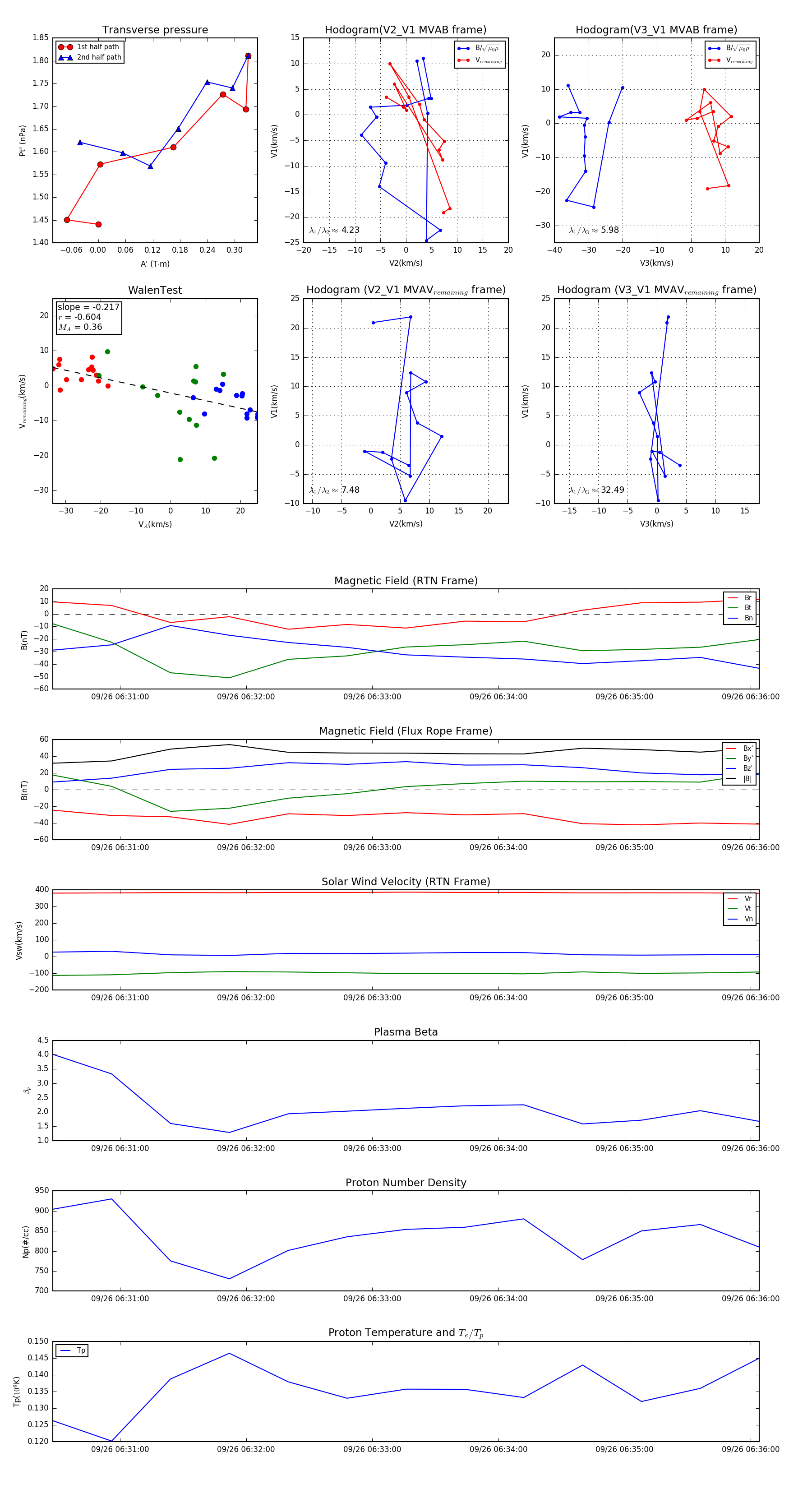
Flux Rope in 2024

Flux Rope Event 2024-09-26 06:30:28 ~ 2024-09-26 06:36:04 (337 seconds)


plot