HOME   LIST
‹–   –›

Flux Rope in 2024

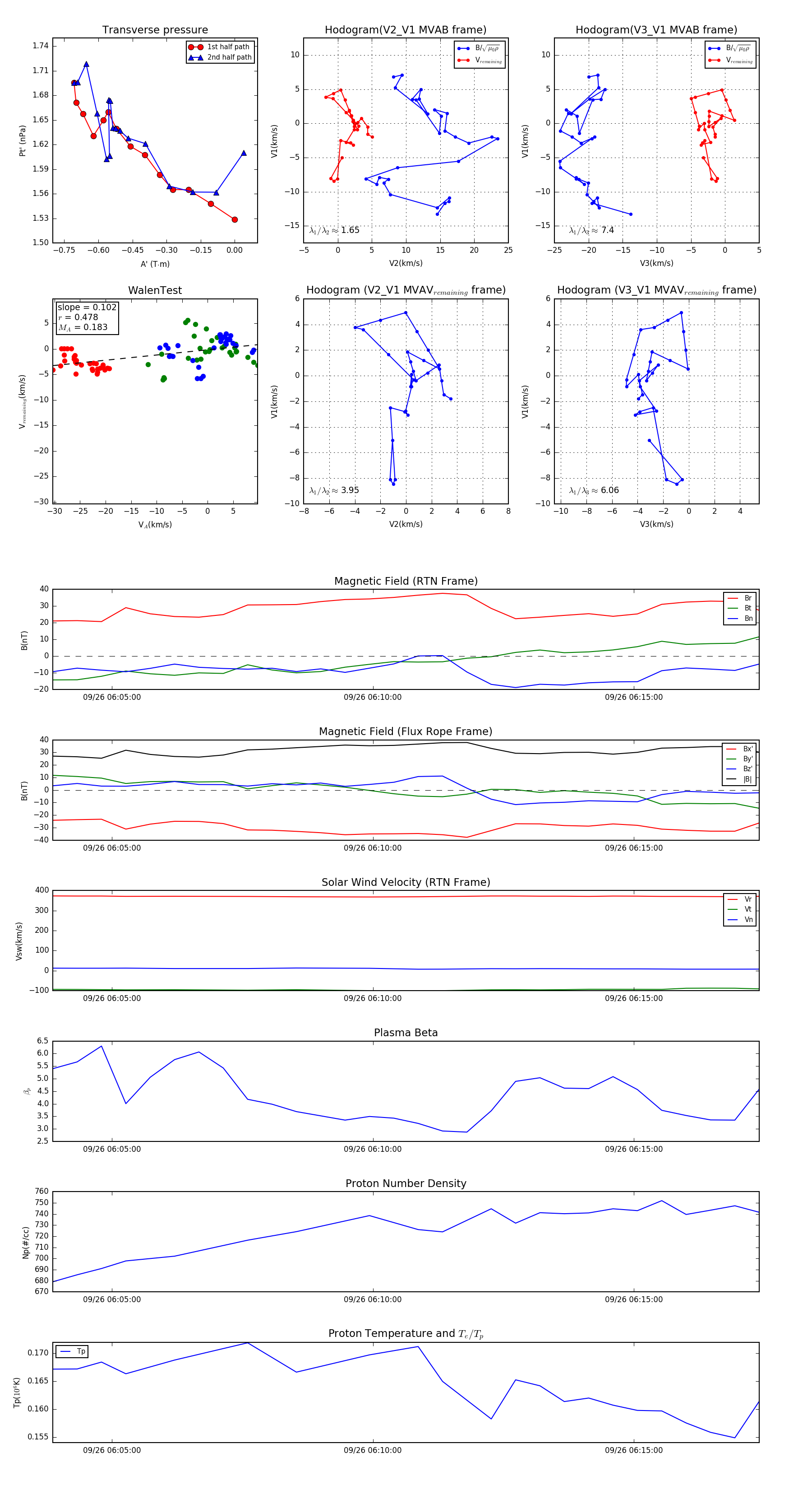
Flux Rope Event 2024-09-26 06:03:52 ~ 2024-09-26 06:17:24 (813 seconds)


plot