HOME   LIST
‹–   –›

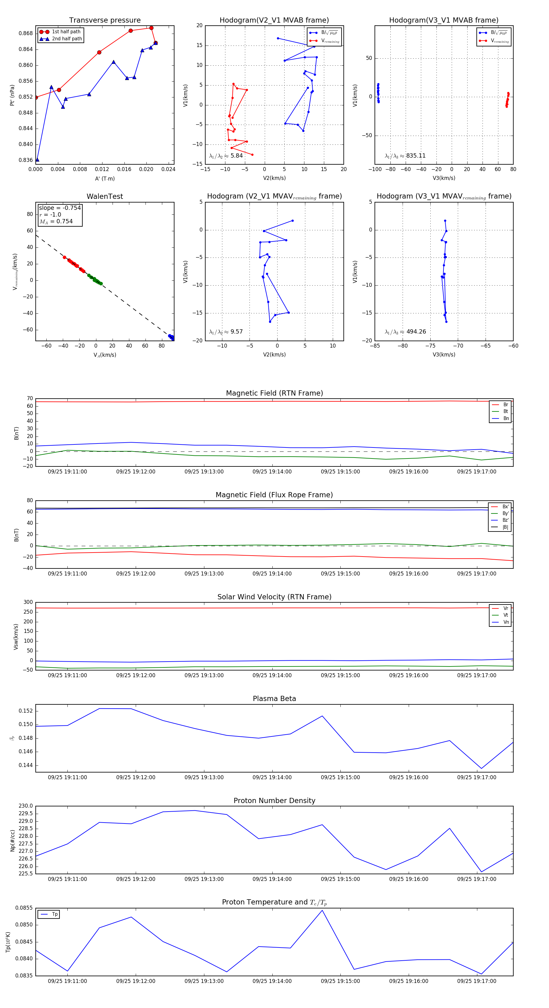
Flux Rope in 2024

Flux Rope Event 2024-09-25 19:10:32 ~ 2024-09-25 19:17:32 (421 seconds)


plot