HOME   LIST
‹–   –›

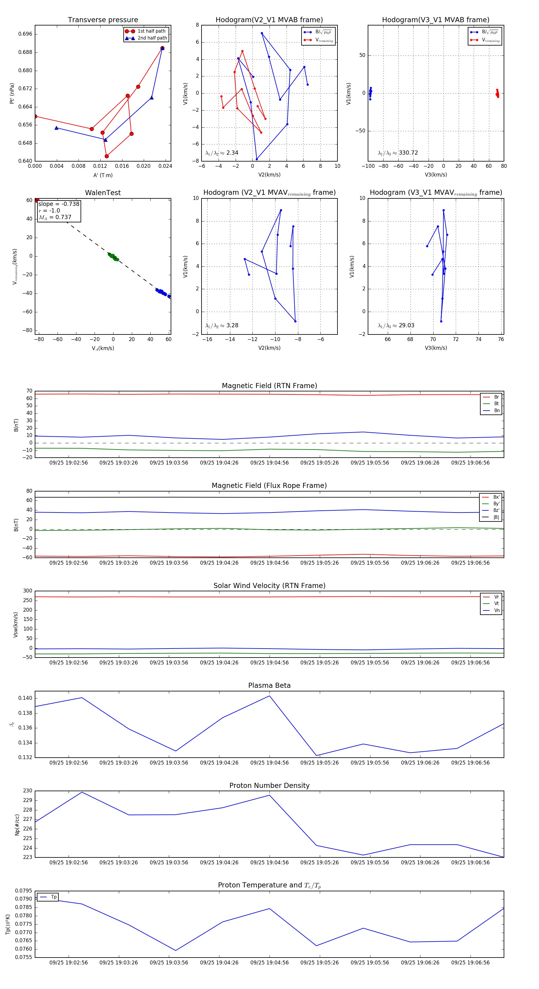
Flux Rope in 2024

Flux Rope Event 2024-09-25 19:02:36 ~ 2024-09-25 19:07:16 (281 seconds)


plot