HOME   LIST
‹–   –›

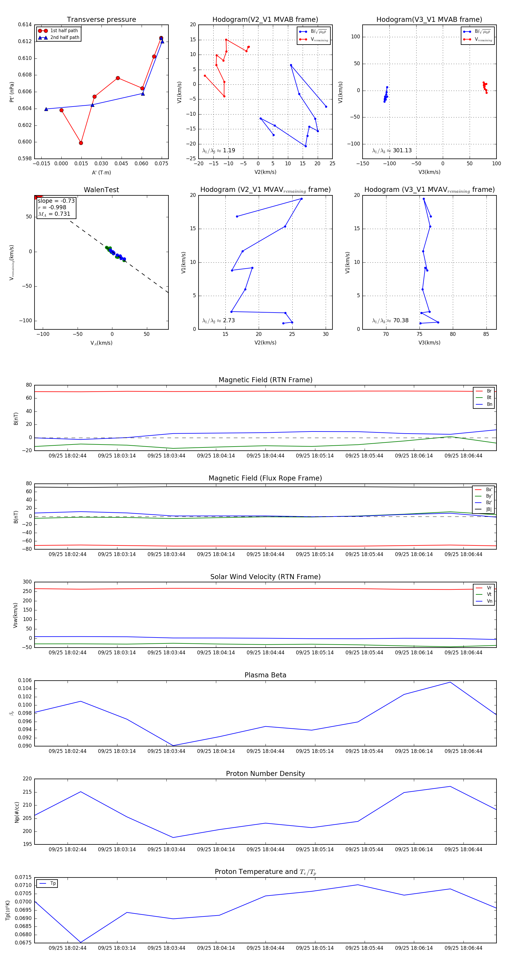
Flux Rope in 2024

Flux Rope Event 2024-09-25 18:02:24 ~ 2024-09-25 18:07:04 (281 seconds)


plot