HOME   LIST
‹–   –›

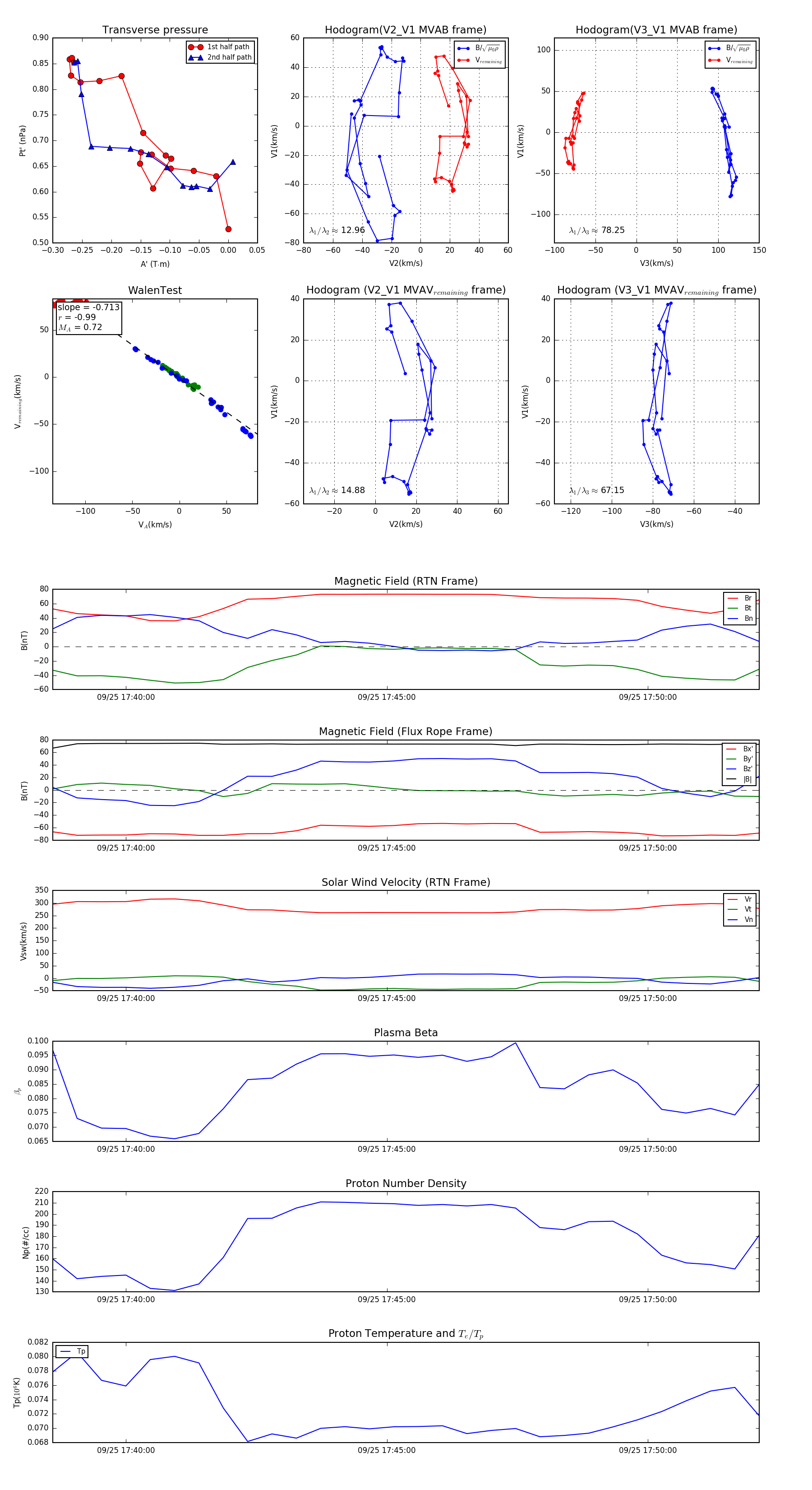
Flux Rope in 2024

Flux Rope Event 2024-09-25 17:38:36 ~ 2024-09-25 17:52:08 (813 seconds)


plot