HOME   LIST
‹–   –›

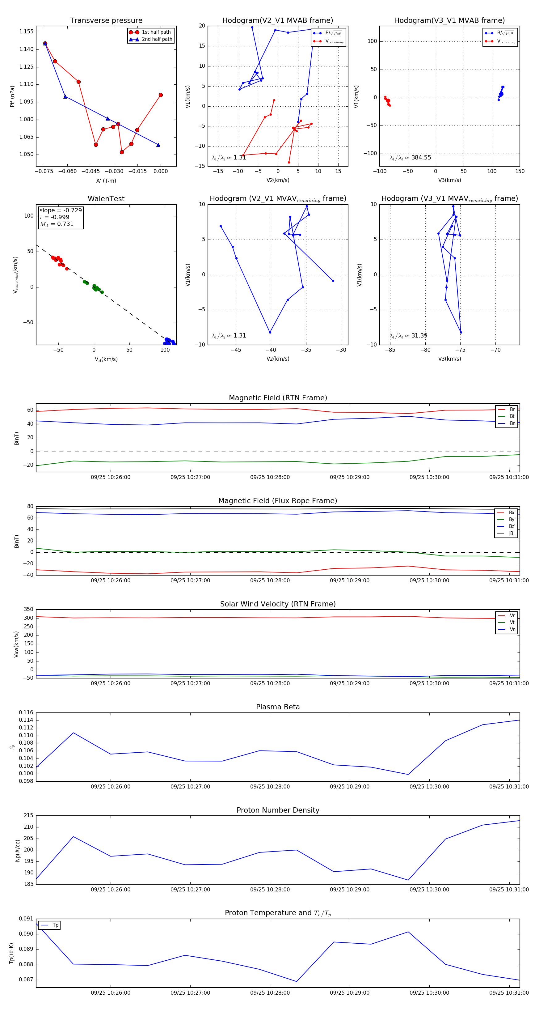
Flux Rope in 2024

Flux Rope Event 2024-09-25 10:25:04 ~ 2024-09-25 10:31:08 (365 seconds)


plot