HOME   LIST
‹–   –›

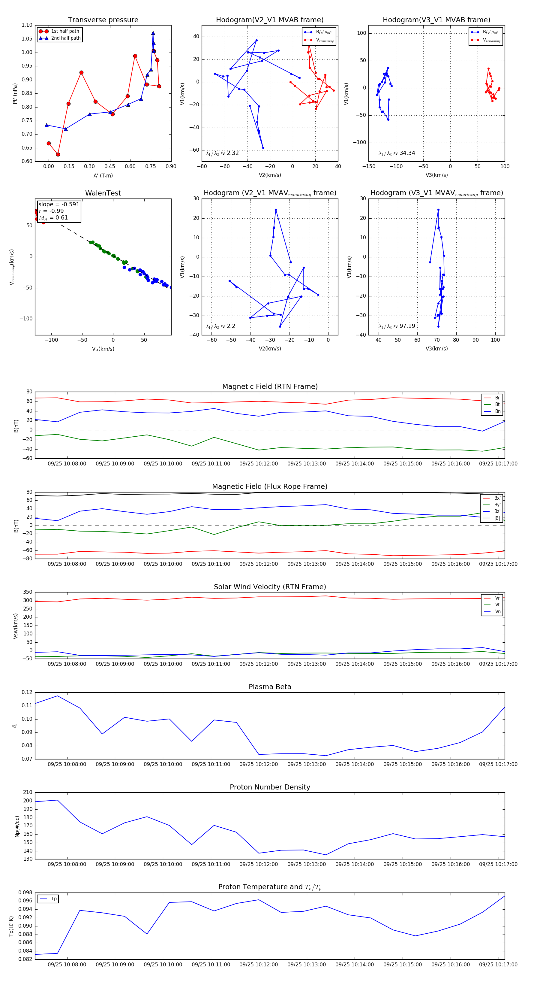
Flux Rope in 2024

Flux Rope Event 2024-09-25 10:07:20 ~ 2024-09-25 10:17:08 (589 seconds)


plot