HOME   LIST
‹–   –›

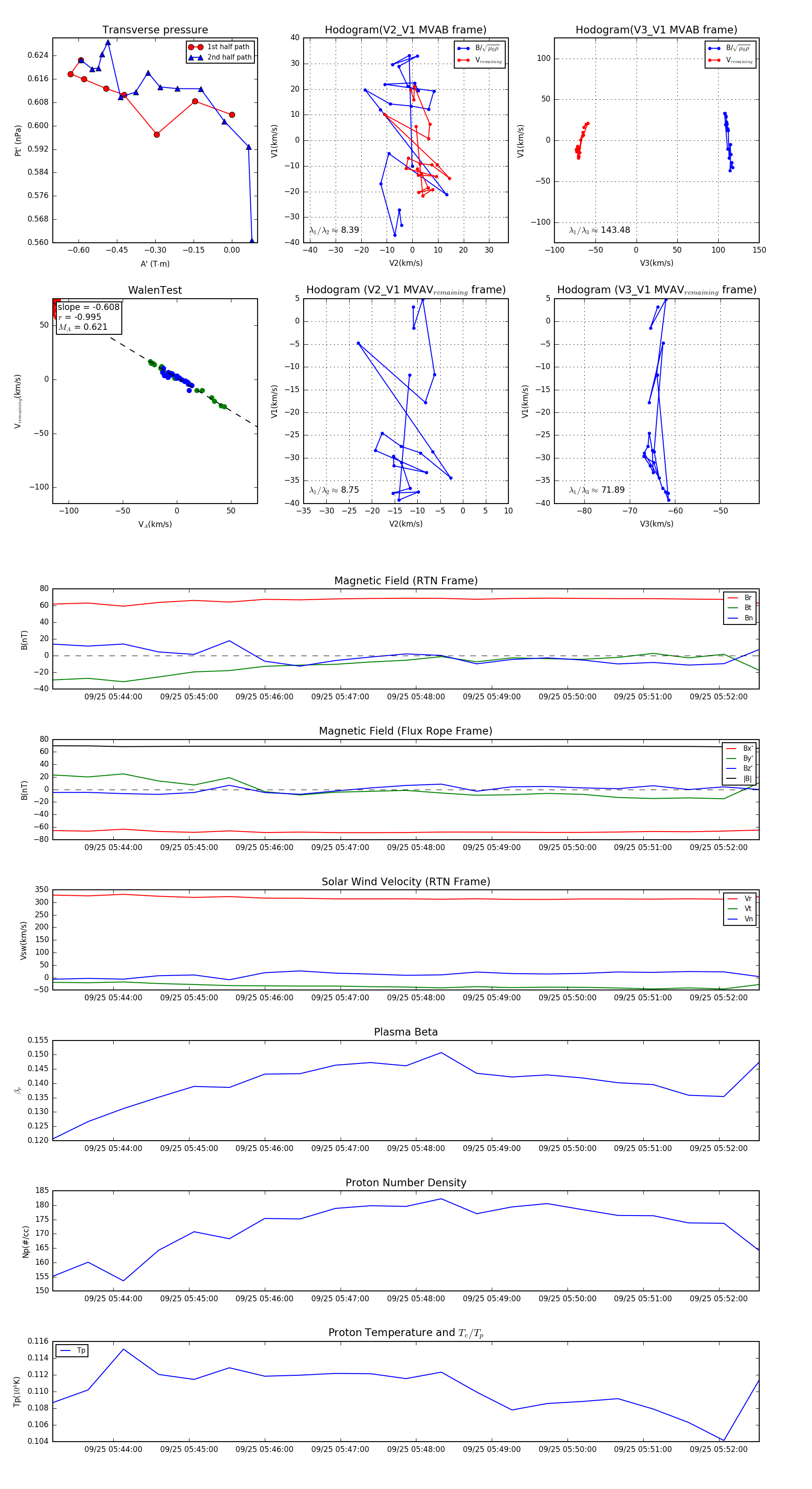
Flux Rope in 2024

Flux Rope Event 2024-09-25 05:43:12 ~ 2024-09-25 05:52:32 (561 seconds)


plot