HOME   LIST
‹–   –›

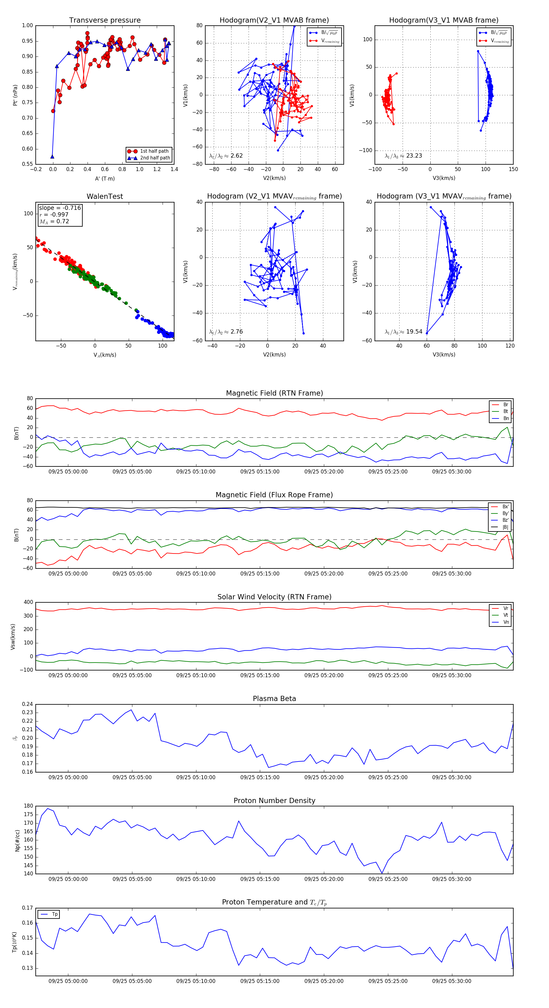
Flux Rope in 2024

Flux Rope Event 2024-09-25 04:57:28 ~ 2024-09-25 05:34:48 (2241 seconds)


plot