HOME   LIST
‹–   –›

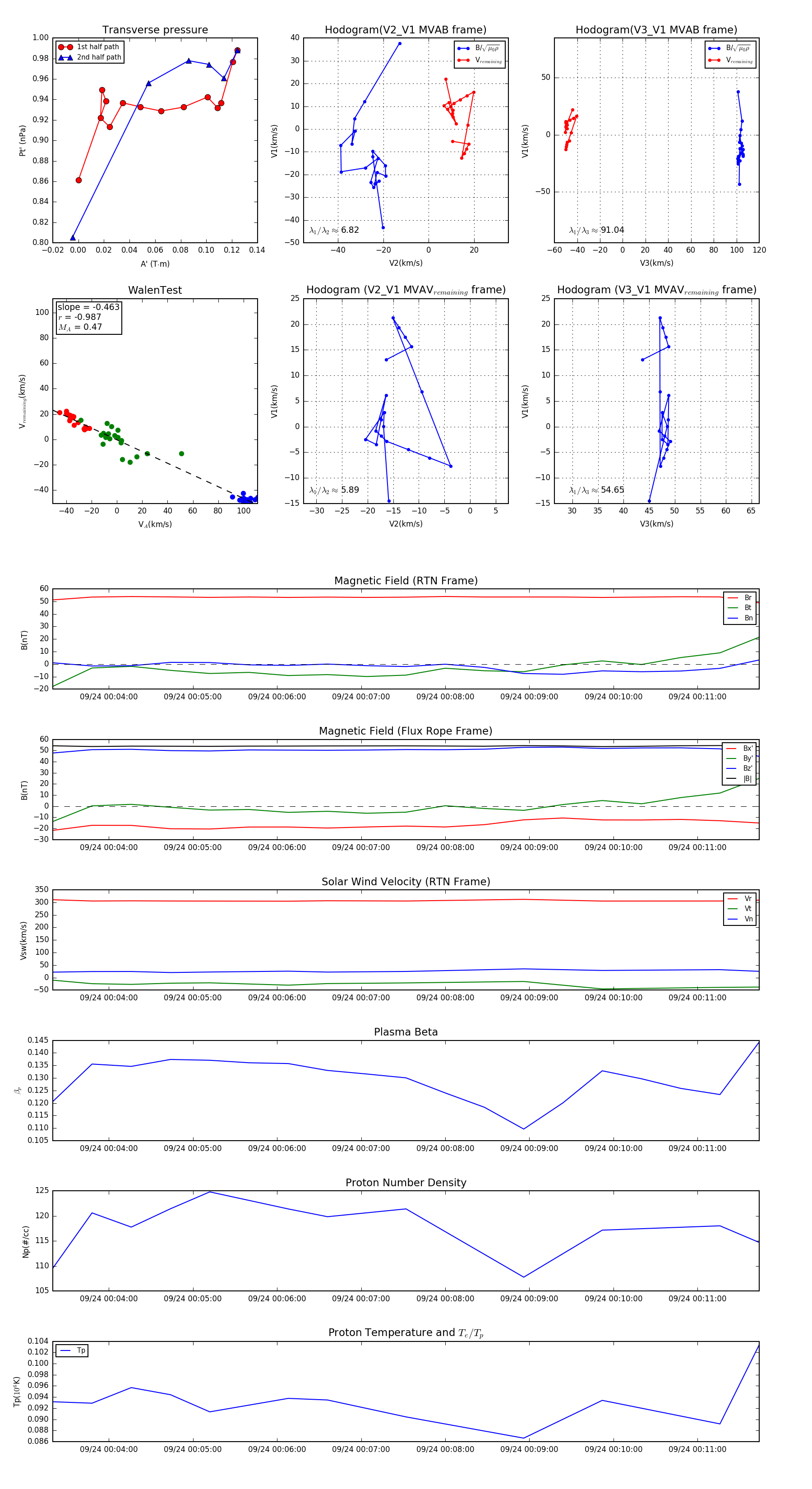
Flux Rope in 2024

Flux Rope Event 2024-09-24 00:03:20 ~ 2024-09-24 00:11:44 (505 seconds)


plot